9月27日,山东电力工程咨询院有限公司就国家电投河南公司新疆吐鲁番鄯善七克台100MW光热发电EPC工程总承包项目第一批辅机设备发布招标公告。本次采购内容包括熔盐泵、高压加热器、除氧器、真空泵、主变、直接空冷等共计24种装备。
项目概况:
鄯善1GW“光伏+光热”一体化示范项目规划建设900MW光伏发电系统及100MW光热发电系统,配套建设两座220KV升压站。总投资60亿元,总装机1GW,采用光伏、光热熔盐储能相结合的可再生能源发电技术,建成后年均上网电量约20亿千瓦时,每年节约标煤约66万吨,减少二氧化碳排放约158万吨,具有良好的社会效益、经济效益和环保效益。
本期新建100MW熔盐塔式光热项目,建设规模1×100MW。电加热本次建设20MW,同时预留40MW电加热的接口。
工期要求:2024年12月30日机组完成72+24小时试运行移交生产。
招标范围:

投标人主要资格要求:
具有完善的质量保证体系,通过第三方认证审核,并获得认证证书;
不接受联合体投标。
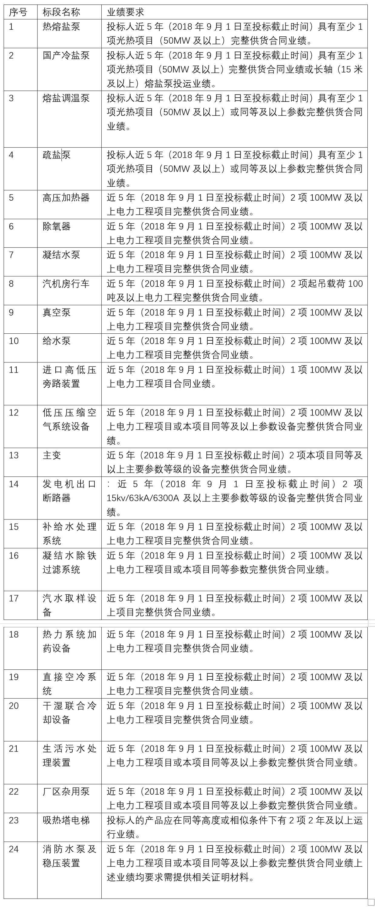
各标段业绩要求:

时间节点:
招标文件发售时间为2023年9月27日至2023年10月11日全天,凡有意参加投标者,请于购买招标文件时间内进入电能易购招标采购平台官方网站(ebid.espic.com.cn),注册账号并下载【电能e招采投标管家】,在投标管家客户端报名参与购买招标文件。
投标文件递交的截止时间为2023年10月18日09时30分(北京时间,暂定,具体时间另行通知),投标人应在截止时间前通过(电能易购招标采购平台)递交电子投标文件。