8月24日,宝武清洁能源(西藏)有限公司就其西藏扎布耶源网荷储一体化综合能源供应项目熔盐泵中标候选人进行公示,中标候选人第一名为,国家光热联盟理事单位——江苏飞跃机泵集团有限公司(简称:飞跃泵业)。
据该项目招标公告显示,本次招标为2套熔盐泵。
技术规格为:1.冷熔盐泵技术参数:形式为立式离心泵,介质:熔盐,介质最高温度386℃,额定点流量1227m³/h,额定点总压差59m,数量:1套。
2.热熔盐泵技术参数:形式为立式离心泵,介质:熔盐,介质最高温度386℃,额定点流量957.64m³/h,额定点总压差54m,数量:1套。
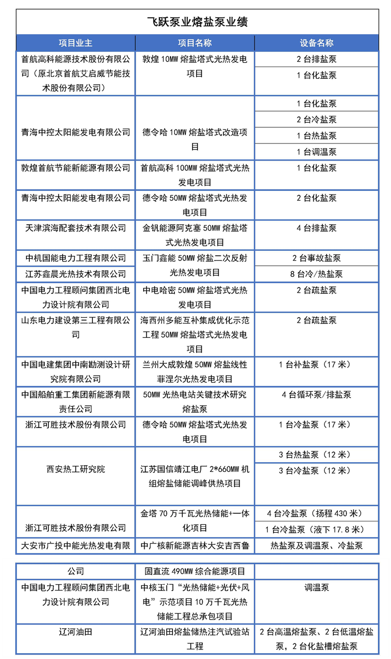
飞跃泵业是集生产、研发、销售为一体的高新技术企业,主要产品包括:各类高温、高压、耐磨、耐腐蚀泵及成套泵撬系统企业。作为国内较早进入光热发电及熔盐储热市场的熔盐泵制造商,飞跃泵业一直注重科技研发,积极致力于高温长轴熔盐泵的研发制造和生产应用。目前已经成功设计生产了300℃、400℃、450℃、600℃、750℃、850℃等不同温度多种形式的高温熔盐泵,有力推动了我国极端高温熔盐泵的技术发展,实现了同类产品的国产化。截至目前,飞跃泵业已为中控德令哈、首航敦煌、中电哈密、鲁能海西州等国内光热发电项目提供冷盐泵、热盐泵、调温泵、化盐泵、补盐泵、疏盐泵、补盐泵、排盐泵产品,已投入运行的熔盐泵产品均在稳定运行。现已中标风光新能源大基地中多个光热发电,以及熔盐储能调峰等项目。
