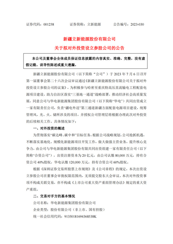
近日,立新能源(001258)发布公告,公司与华电新能源集团股份有限公司共同出资成立一家有限责任公司,负责“疆电外送”第三通道新疆方面配套电源项目建设,统筹管理风、光、火、储所涉及的项目,积极参与哈密至重庆特高压直流输电工程配套电源项目建设,助力新疆自治区落实“三基地一通道”战略部署。
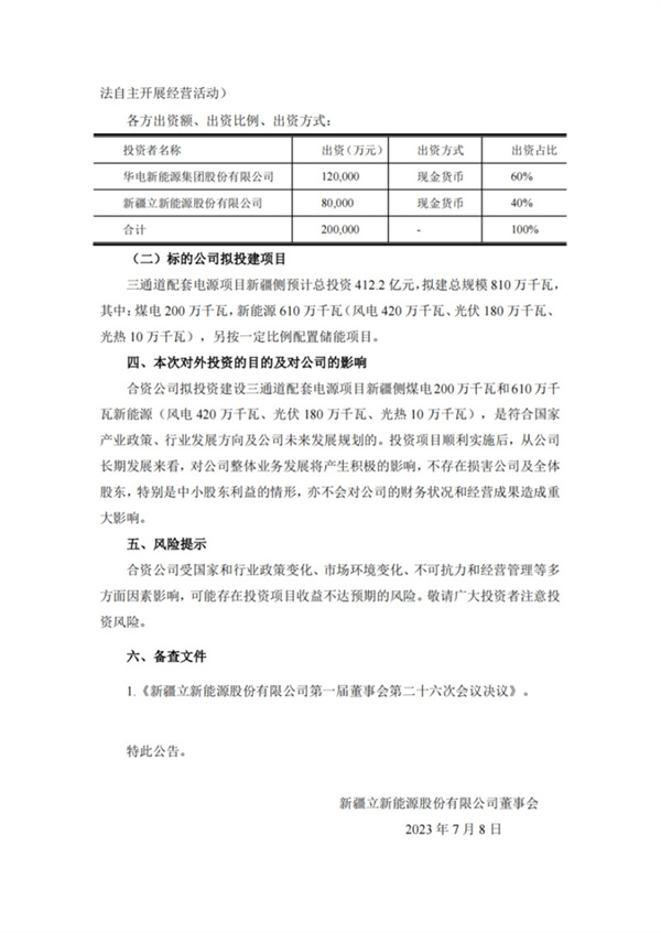
根据《新疆立新能源股份有限公司关于拟对外投资设立参股公司的议案》,合资公司出资注册资本为20亿元,由新疆立新能源认缴80,000万元,持有合资公司40%股权,华电新能源认缴120,000万元,持有合资公司60%股权。合资标的公司名称为新疆华电天山发电有限公司。

标的公司拟投建项目为三通道配套电源项目新疆侧预计总投资412.2亿元,拟建总规模810万千瓦,其中:煤电200万千瓦,新能源610万千瓦(风电420万千瓦、光伏180万千瓦、光热10万千瓦),另按一定比例配置储能项目。
公告如下:


