5月29日,龙源(青海)新能源开发有限公司就其拟开发的高倍率熔盐储能供热和光伏发电示范项目的预可行性研究报告编制服务项目发布了采购结果公告,中国电力工程顾问集团西北电力设计院有限公司为成交供应商。

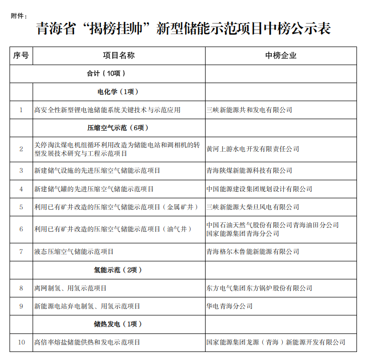
据此前发布消息,3月21日,青海省发改委发布《关于青海省“揭榜挂帅”新型储能示范项目中榜公示》,共计10个储能项目进入公示榜单,其中便包括国家能源集团龙源(青海)新能源开发有限公司拟开发的上述高倍率熔盐储能供热和发电示范项目。
熔盐储能技术可应用于光热发电、清洁供热、工业蒸汽、火电灵活性改造等多个场景,伴随其技术和供应链的成熟,在峰谷电价差持续拉大,谷电价格进一步下调的背景下,熔盐储能技术在供热(蒸汽)市场的商业化,有望全面铺开。