目前,上市公司2019年年报已陆续发布,CSPPLAZA汇总了部分涉及光热发电业务的上市企业以及他们对公司2019年光热发电业务的总结或披露信息,以飨读者。
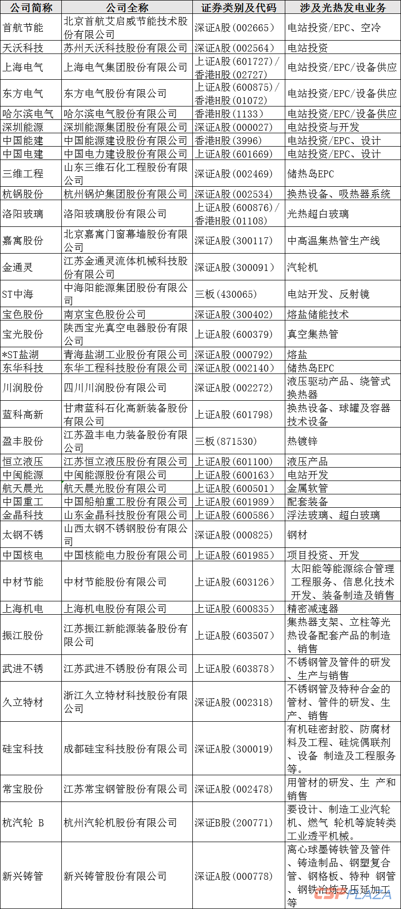
下表为涉及光热发电业务的37家上市企业的基本情况以及他们所涉及的光热业务介绍:

下面为上述上市公司发布的2019年年度报告中所披露的光热发电业务动态及相关信息:
一、首航高科
1.敦煌100MW光热发电项目正式交付生产。该项目经过调试,于2019年7月转固并进入生产优化阶段。目前公司正在积极推进光场追日系统优化,吸热塔吸热效率提升优化、熔盐岛和常规岛储热和换热系统优化等工作,预计相关工作将于2020年完成。相关系统优化完成后,敦煌100MW光热发电项目将有望按照设计参数发电,按照设计参数完全达产后,将给公司业绩带来重要支撑。
2.非核心业务进一步收缩,人员进一步精简,公司实现营业收入744,084,663.39元,同比增长29.40%,实现净利润 72,472,009.05元,同比增长109.68%。其中,2019年公司光热发电业务营业收入62,747,909.30元,较2018年同比增长3110.48%。
3.公司参与的玉门100MW光热发电示范项目以及太阳能热发电设备制造项目等正在推进当中。
4.积极引进战略投资者,甘肃金融控股集团有限公司下属的金城资本管理有限公司-甘肃省并购(纾困)基金(有限合伙)成为公司第二大股东,将为公司后续项目建设融资、外延扩展合作以及光热发电重大项目获取等提供支持;对外投资成立敦煌首航光热科教观光有限公司,主要业务为光热科技观光服务、会议及展览服以及住宿、餐饮服务。
5.不断增加在太阳能光热发电领域的研发投入和技术创新,从而进一步提高公司的市场竞争力与核心竞争力,在空冷系统行业中继续保持领先地位,在太阳能光热发电领域继续拓展新的技术。
二、天沃科技
1.积极筹划收购江苏鑫晨股权(包括并不限于控股),整合相关资产;对相关资产或玉门鑫能引进战略投资者,增强其资本实力,并整合光热发电技术与资产,推进公司光热发电业务做大做强;在条件具备和政策允许并满足监管规则的情况下,通过多种渠道或方式谋求资产证券化,以推进公司光热发电业务的发展,实现本公司股东利益最大化。
2.在光热发电EPC总包领域,积极开展太阳能发电等领域的工艺设计研究,重点进军光热发电领域,积极推进玉门鑫能光热项目产业化,抢占技术、管理和市场先机。
3.在高端装备制造方面,积极推动以海水淡化系统、光热发电配套设备等为代表的新产品研发项目。
4.在光热发电等能源工程服务领域,公司将保持天沃科技独立参与市场竞争,支持天沃科技发挥其固有优势。
5.获得2019年度上海市产业转型升级(总集成总承包)专项资金支持;持续推进非公开发行股票项目甘肃玉门郑家沙窝熔盐塔式5万千瓦光热发电项目建设,并将该募投项目延期至2020年9月30日。
三、上海电气
1.2019年9月19日9点02分,上海电气电站集团首套塔式光热发电机组蒸汽发生系统助力中电建青海共和50MW熔盐塔式光热发电机组一次并网成功,标志着由上海电气电站集团自主研发的太阳能光热关键设备技术取得了重要突破。
2.上海电气总承包的迪拜950MW光伏光热发电项目在顺利进行中,目前,该项目配套光热储热罐关键部件已发运;上海电气下属的上海电气斯必克工程技术有限公司参与的玉门鑫能50MW熔盐塔式光热发电示范项目正在顺利推进中。
3.公司旗下上海锅炉厂有限公司生产的迪拜950MW光热光伏混合发电项目中100MW塔式光热发电项目熔盐吸热器关键设备成功发货,标志着上海电气电站集团首次完成了以熔盐为吸热介质的塔式太阳能光热设备技术制造攻关。
四、东方电气
公司在太阳能光热领域完成了技术开发,具备设备成套供货能力;参建的中电工程哈密50MW塔式光热发电项目已于2019年12月29日一次并网成功。
五、哈尔滨电气
1.中标乌拉特中旗100MW槽式光热项目高温高压阀门项目。
2.供货各类阀门产品的兰州大成敦煌50MW光热电站的阀门产品投入运行。
3.制造的熔盐安全阀NPS5 CLASS300获2018年第九届中国(上海)国际流体机械展览会暨阀门博览会参展产品评奖金奖。
六、深圳能源
公司积极追踪光热发电,着力推动公司绿色持续发展。
七、中国能建
全资子公司积极开拓光热市场,参与项目开发、投资、设计、建设及运营;公司附属公司中国葛洲坝集团国际工程有限公司签订希腊MINOS 50兆瓦塔式光热项目EPC合同、泰国孔敬府光热光伏混合动力发电站项目EPC总承包合同。
八、中国电建
2019年9月19日上午9时02分,中国电建西北勘测设计研究院有限公司共和熔盐塔式5万千瓦光热发电项目一次并网成功!
九、三维工程
由公司承接热传储热系统总承包的中广核德令哈50MW槽式光热电站正常运行。
十、杭锅股份
1.已运行一年的青海中控德令哈50MW塔式电站(杭锅是熔盐吸热器系统、熔盐-蒸汽发生系统的设计、供货方)在2019年内迅速达到电站的设计产能,实现稳定运行。
2.2019年国内有两个杭锅股份参与的光热发电项目建成投产。其中中电建青海共和50MW光热发电项目采用了杭锅股份自主研发、设计、制造的熔盐吸热器系统;鲁能海西格尔木50MW光热发电项目采用的熔盐-蒸汽发生系统也均由公司完成设计、供货。
3.完成了希腊Minos光热项目前置试验项目吸热器系统的设计与供货,该项目在近期已顺利实现发电目标。
4.2019年10月公司制造的“适用于光热发电领域、以熔盐为传热介质的关键热力设备及系统”被授予了“2020年浙江省装备制造业重点领域国内首台套产品”称号。
十一、洛阳玻璃
1.公司在建的濮阳光材超白光热材料项目生产线土建施工和设备安装等主体工程已基本完工,争取2020年内点火投产。同时,濮阳光材“超白光热材料项目环境影响评价”已通过濮阳县环保局审批(濮县环审表[2017]40号)。
2.向400吨超白光热材料项目增投173,586,464.63元,该项目还获得政府补助100,000,000.00元,目前该工程进度达53.62%。
十二、嘉寓股份
1.完成中高温集热管玻璃自动熔封生产线、多层钢管退火炉及高温集热管连续镀膜生产线的研发设计。
2.公司开发的2m中高温集热管生产线,设备已进入试运行阶段;成功研发2m~4m可调型钢管磁控溅射镀膜机,工艺运行正常;成功研发2m~4m兼容型自动钢管退火炉,工艺运行正常;研发玻璃可伐自动融封设备,进入工艺调试阶段。
3.积极扩展智能装备产品发展新领域。截至报告期末,公司新增技术专利32项,智能装备相关技术专利28项,其中新申请光热、光伏等智能装备相关技术专利89项,光伏、光热业务累计获得授权专利187项。
4.在高端智能装备业务领域,公司的高温集热管全自动总成装配线在国内细分行业具有较强竞争优势。嘉寓股份全资子公司北京奥普科星技术有限公司(简称“奥普科星”)是专注光热等新能源领域自动化设备设计与制造的高新技术企业,为客户提供生产设备、生产工艺整体解决方案。
十三、金通灵
1.继续进行MW级太阳能热发电新型蒸汽涡轮机的研发。2019年1月24日受江苏省科技厅委托,南通市科技局组织相关专家对江苏省科技计划项目“MW级太阳能热发电新型蒸汽涡轮机研发”进行现场验收通过。
2.正在执行及已中标的汽轮机项目有十多个,涉及太阳能光热发电等行业。
3.积极推进太阳能光热发电岛系统集成等业务。
十四、ST中海
公司太阳能光热发电、光热供热采暖等项目的方案设计、招投标、合作协议洽商等工作均已进入不同阶段的关键期,其中太阳能聚光热发电反射镜系统项目正在建设中。
十五、宝色股份
成功研制了光热发电装置中的核心设备-高压换热器。高压换热器是国内首台套太阳能光热发电装置中蒸汽发生装置(SGS)的关键设备之一,该设备的成功制造推动了公司产品在新能源领域的应用。
十六、宝光股份
1.继续履行与宝光集团签订的《加工承揽合同》,截止2019年底共加工完成成品集热管数量10231支。
2.在太阳能集热管直封工艺取得阶段性成效,在2m管上已经完成样管的试制和存放试验;玻璃产线通过对产线作业方式和管理方式的改革,提高了窑炉产能,降低了能耗,平均单缸出产率显著提高。
十七、*ST盐湖
“太阳能中高温熔盐储热介质研究及工程化示范”被青海省科技厅认定为国内领先科技成果。
十八、东华科技
依托在熔盐储热等领域的技术优势及业绩基础,积极拓展光热/储热技术市场,对公司的主营业务形成了必要补充。
十九、川润股份
1.完成了国内某“50MW光热发电液压驱动系统”示范项目研发,取得了阶段性突破。
2.川润液压已按照合同约定完成青海海西州50MW塔式熔盐电站项目建设所需液压系统设备的全部供货。
3.2019年川润股份实现营业总收入87,706.71万元,同比增长33.01%,主要系报告期内光热项目全部产品完成交付验收手续,确认销售收入增加。
二十、蓝科高新
1.参与迪拜950MW光热光伏混合电站项目,成功打入海湾地区市场,成为熔盐储能国内领先的技术和设备供应商。
2.进行基于熔盐工质的光热发电热储能关键技术研究,2019年对该项目投入9,648,624.12元。
二十一、盈丰股份
2019年公司与玉门市政府签署了热镀锌生产线战略合作协议。在国内光热发电大规模推进的情况下,玉门市利用其丰富的太阳能光照资源,大力发展光热装备制造产业,热镀锌作为光热发电的配套产业,在该区域进行配套产业布局投资对公司拓展新的产品结构领域具有重大推动作用。
二十二、恒立液压
2019年5月23日,公司制造的迪拜3*200MW槽式光热电站首批424支液压缸成功交付。
二十三、中闽能源
积极争取光热发电等清洁能源领域有所突破,培育新的利润增长点。
二十四、航天晨光
光热发电用金属软管应用于阿克塞县50兆瓦高温熔盐槽式光热发电管路,该发电项目采用了国际上最为成熟的槽式太阳能热发电技术,目前管路上使用的金属软管均为进口产品,本项目开发的光热发电用金属软管是公司在新领域的拓展,对促进我国太 阳能发电行业的发展和相关配套设备的国产化具有积极作用。
二十五、中国重工
公司在光热等新能源装备领域取得了一定成效。大连船阀一年内连续中标乌拉特中旗导热油槽式100MW光热发电项目导热油控制阀、蝶阀等两个项目,标志着公司进入其他行业高端阀门市场已迈出扎实一步。
二十六、金晶科技
围绕太阳能领域,开发光伏/光热发电、光伏建筑一体化等配套新产品。
二十七、太钢不锈
公司开发出严于标准的耐高温不锈钢产品,成功应用于甘肃省玉门市郑家沙窝5万千瓦光热发电项目的储热器,其性能表现良好,得到用户好评。储热器式光热项目的核心组件,需要在590℃下二十年不间断运行,不仅要耐盐腐蚀,而且要求长时间耐高温。
二十八、中国核电
未来将重点通过光热等项目建设,增强贫困地区的“造血”能力,进一步履行央企责任,助力打赢脱贫攻坚战。
二十九、中材节能
子公司南通万达与浙江大学联合建立了生物质气化示范工程点,启动了光热技术和关键设备的研发。
三十、上海机电
公司将紧紧抓住中国机器人产业快速发展的机遇,并积极在国内开拓精密减速器在机床、自动化、太阳能光热发电等新领域的应用。
三十一、振江股份
1.与常州龙腾光热科技股份有限公司就乌拉特中旗导热油槽式100MW光热发电项目签订部分集热器支架的供货协议。
2.与上海电气亮源光热工程有限公司签署供货协议,负责迪拜100MW塔式光热电站定日镜立柱的生产加工工作。
三十二、武进不锈
公司在光热新能源等新兴及高端领域取得突破,销售额大幅增长。
三十三、久立特材
公司在英国利兹大学设立首个海外研发中心——久立腐蚀与完整性中心,将针对耐蚀合金在光热等腐蚀失效行为展开深入研究。未来将深入挖掘新市场、新客户,在光热等产业寻求新的突破,探索新的业务增长点,提升品牌全球影响力。
三十四、硅宝科技
公司紧跟新能源发展动态,实现太阳能光伏、光热发电产业用有机硅密封胶的规模化生产,为公司大力发展新能源行业奠定基础。
三十五、常宝股份
光热发电管取得批量性市场订单。
三十六、杭汽轮B
公司参与的青海德令哈塔式太阳能光热项目顺利投产,为国内光热发电项目的规划应用作出成功示范。
三十七、新兴铸管
公司生产的TP321、S31608、347H不锈钢管和P61锅炉管已成功供货内蒙古某100MW光热发电项目、德令哈某50MW光热发电项目以及敦煌某100MW光热发电项目。