新闻中心

日喀则市仲巴县县城太阳能集中供热工程开始正式运营

  2019年11月29日,由日出东方阿康桑马克公司与其合作伙伴在西藏建成运行的第二个大型太阳能集中供热项目——日喀则市仲巴县县城太阳能集中供热工程开始正式运营。
  当日上午,仲巴县县委副书记、县人民政府县长梅普琼、副县长次旦一行视察了西藏仲巴县太阳能集中供热项目。项目总包单位日出东方阿康桑马克公司总经理高峰及项目部主要负责人热情接待了梅县长一行,并对项目实施情况进行了汇报。随后,双方参观走访了项目现场。 
图:梅普琼县长(左六)一行在钢罐前
  梅普琼县长指出,仲巴县位于日喀则西北部,属纯牧业边境县,全县平均海拔4900米以上,气候高寒严酷、冬长夏短,昼夜温差大,老百姓生活艰苦,长期缺乏有效的供暖方式。县领导一直希望能找到一种清洁无污染的、运营费用低的、使用可靠的供暖方式。日出东方阿康桑马克公司利用当地阳光资源丰富的特点,借鉴了自身在国内外大量先进的项目经验,成功建造了一个能完全实现上述目的的太阳能供暖项目,世界先进。梅普琼县长认为,日出东方阿康桑马克公司企业实力雄厚、供暖技术先进、信守承诺,希望今后能够紧密合作、长期合作、多样化合作。最后,梅普琼县长自豪地说:“我也参与了供热项目的设计工作,蓄热钢罐外观充分融入了我们藏族色彩元素:红、黄、蓝、绿,红色代表火,黄色代表土地,蓝色代表天空,绿色代表水,象征着美丽西藏。”
  据了解:该项目于2019年4月正式开工建设,总供热面积达11万平方米,目前已正式运营,实现了当年建设、当年供暖。该项目为仲巴县提供了最清洁无污染、运行费用低的供暖解决方案,极大地改善了仲巴县城居民基本生活条件和办公条件,终结了仲巴县城依靠烧牛粪供暖的历史。
图:仲巴县太阳能供热工程全景
  高峰总经理表示,日出东方阿康桑马克公司是国内A股上市公司日出东方与欧洲知名太阳能供暖企业——丹麦太阳能供暖公司Arcon-Sunmark(阿康桑马克)于2016年组建的合资公司,该公司建设了世界上最多的太阳能供暖项目。日出东方阿康桑马克公司一定在仲巴县委县政府的带领下,把太阳能集中供热项目建设好、运营好,把太阳能供热项目建设成为仲巴县的民生工程、惠民工程、暖心工程,用太阳能温暖西藏千家万户。
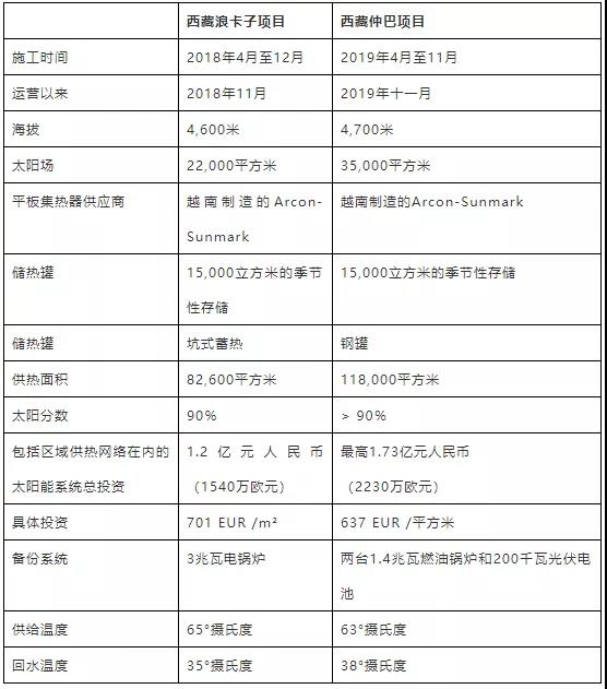
  截止目前,日出东方阿康桑马克目前在西藏共计完成了两个大型太阳能集中供热项目,另一个项目位于山南市的浪卡子县,于2018年12月投运。
  相对于浪卡子项目,此次投运的仲巴项目在单位投资上有所下降。另一个明显的改变是,仲巴项目采用了钢制蓄水罐,而浪卡子项目采用的是坑式水池蓄热。
  太阳能供暖项目的一次性投资较高,但运行成本低廉,据日出东方阿康桑马克公司总裁高峰介绍,已运行的浪卡子项目的数据表明,单个采暖季(243天)其运营耗电费用低于3元/㎡,运营成本低廉。上个采暖季,该项目采暖能源全部来自太阳能,实现了100%太阳能供暖。
  由此来看,虽然仲巴项目的投资高达637欧元/平方米(太阳场集热面积),总计投资达1.73亿元,但平摊至其全寿命周期内,在西藏的高太阳能辐照资源条件下,项目经济性仍具有竞争力。(董清风 报道)