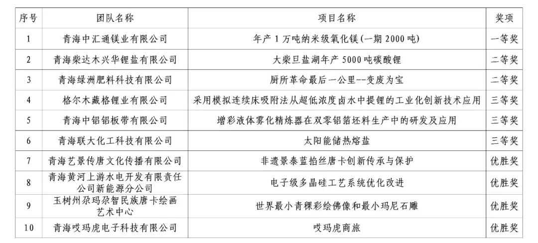
近日,在由青海省工业和信息化厅、省财政厅、团省委联合举办的2019年中信银行杯“创客中国”暨“创青春”青海省创新创业大赛总决赛中,青海联大化工科技有限公司(下文简称青海联大化工)太阳能储热熔盐项目获得青海省第三名,充分企业以科技创新引领高质量发展的风采。


浙江联大化工有限公司成立于1984年,拥有30余年的硝酸盐生产历史,积累了丰富的生产技术和经验。青海联大化工坐拥位于格尔木察尔汗盐湖矿区内约30平方公里的盐湖资源,具有显著的资源优势。2010年,联大化工扎根西部戈壁滩,在青海格尔木斥巨资打造当时国内最大的硝酸钾生产基地,年产能达20万吨。该公司生产的太阳能光热发电用二元熔盐的氯离子指标在100ppm以下。同时可根据客户需求,在生产装置中自动调整比例生产合格的熔盐级硝酸盐产品。
海西州可开发的光热项目储量居全国前列,联大化工因地制宜,自主研发高纯度颗粒状工业硝酸钠产品,改变了危化品性能,而且方便了用户使用和运输,填补了国内空白,并荣获行业技术进步奖。在太阳能光热发电领域中,联大化工的产品已经应用在青海中控太阳能德令哈10MW熔盐塔式光热电站,中广核太阳能德令哈1.6MWth槽式试验项目,兰州大成拉萨项目,上海晶电(江苏鑫晨)盐城塔式项目和东方电气集团东方锅炉酒泉塔式试验项目等。
联大化工已经掌握了多项行业核心技术,是硝酸盐行业的领军企业之一,也是国家相关标准制定的主要参与者。其是工业硝酸钾GB1918-2011、工业硝酸钠(熔盐型)GB/T4553-2016和工业亚硝酸钠GB/T2367-2016国家标准第一起草单位,牵头起草的太阳能熔盐团体标准即将发布,牵头制定的太阳能熔盐国家标准也将在2017年8月15日启动。
关于2019年中信银行杯“创客中国”暨“创青春”青海省创新创业大赛
新中国成立70周年之际,团省委、青海省工业和信息化厅、省财政厅联合举办2019年中信银行杯“创客中国”暨“创青春”青海省创新创业大赛。大赛以“创新驱动高质量发展创业点燃新时代梦想”为主题,旨在贯彻落实党中央、国务院和省委省政府推进大众创业万众创新,促进中小企业健康发展的各项政策措施,为省内优秀创客和创新企业搭建交流展示、投融资对接、市场开拓的平台。
大赛于2019年4月1日启动,通过近4个月的报名、网络初审,截止9月9日,报名数量共147项,其中创客组104项、企业组43项,已全部通过网络初审。参赛项目涵盖电子信息、新能源、农牧林生物科技、新材料、先进制造、高技术服务等领域。9月11日,大赛组委会组织各行业专家对晋级的39个项目进行复审,分别评选出10个优秀创客项目和10个创新企业项目晋级省级总决赛。9月24日,大赛总决赛鸣锣开赛,经过激烈角逐,企业组和创客组共产生金奖2个,银奖4个,铜奖6个,优胜奖8个,10家单位获得大赛优秀组织奖。(董清风 报道)