8月23日,青海省发展和改革委员委 青海省能源局印发《青海省能源领域碳达峰实施方案》。方案提出:
提升多极支撑清洁能源供给能力方面:稳妥发展光热发电。发挥光热发电灵活调节、电网支撑和促进新能源消纳的优势,推进光热发电多元化开发建设。创新技术发展模式,示范推进光热与光伏一体化友好型融合电站。加快建成多个十万千瓦级的光热发电项目,推动各类型光热发电关键部件、熔融盐等核心材料和系统集成技术开发,着力培育自主知识产权的光热发电核心技术和产业链优势。
在提升多能互补储能调峰能力方面:开展太阳能热发电参与系统调峰的联调运行示范,提高电力系统安全稳定水平。
加快推动工业领域负荷参与电力需求侧响应,加强蓄热电锅炉、5G基站以及盐湖化工、有色等高载能行业中间歇性负荷的需求侧管理。
在构建开放共享能源合作体系方面:推动光伏、熔融盐、储能等领域技术、装备和服务走出去,打造“一带一路”清洁能源建设合作新样板。
在加快推动清洁化供热方面:充分利用既有热电联产机组的供暖能力,有序推进燃煤热电联产项目建设。
因地制宜开展农牧区被动式太阳能暖房改造试点,建设分布式太阳能供热供暖系统。
文件如下:
青海省发展和改革委员会 青海省能源局关于印发《青海省能源领域碳达峰实施方案》的通知
省各市州人民政府,省直各有关单位:
《青海省能源领域碳达峰实施方案》已经省政府同意,现印发你们,请结合实际,抓好贯彻落实。
青海省发展和改革委员会
青海省能源局
2023年8月1日
青海省能源领域碳达峰实施方案
为深入贯彻落实党中央、国务院和省委、省政府关于碳达峰碳中和的重大战略决策和总体部署,扎实推进青海省能源领域碳达峰工作,根据《国家发展改革委 国家能源局关于印发〈推动能源绿色低碳转型 做好碳达峰工作的实施方案〉的通知》(发改能源〔2022〕280号)、《青海省碳达峰实施方案》(青政〔2022〕65号)等要求,结合我省实际,制定本实施方案。
一、总体要求
(一)指导思想
以习近平新时代中国特色社会主义思想为指导,全面贯彻落实党的二十大精神,深入贯彻习近平生态文明思想和习近平总书记对青海工作系列重要指示精神,落实“四个革命、一个合作”能源安全新战略,立足新发展阶段,贯彻新发展理念,构建新发展格局,坚决落实省第十四次党代会决策部署,深入实施“一优两高”发展战略,以构建产业“四地”为主体的绿色低碳循环发展经济体系为重点,以打造国家清洁能源产业高地为抓手,以构建新型电力系统为突破口,加快清洁能源高比例、高质量、市场化、基地化、集约化发展,积极推动清洁能源开发利用,加快构建清洁低碳安全高效的现代能源体系,支撑全省碳达峰目标实现。
(二)基本原则
目标导向、统筹推进。强化顶层设计,贯彻我省碳达峰实施方案,将碳达峰碳中和目标任务落实到能源领域全过程。明确目标路径,合理把握行动节奏,科学安排重点任务,压实各方责任,有力有序推进实施。
绿色低碳、保障安全。立足“三个最大”省情定位,以绿色低碳发展为引领,坚持就地消纳与外送并举,充分挖掘清洁能源潜力。优化基础性、保障性支撑电源布局,强化多能融合的电力供应保障体系,打造安全可靠的新型电力系统。
创新驱动、转型升级。充分发挥科技创新对实现碳达峰碳中和目标的关键支撑作用,加强能源关键技术研发,促进科研成果转化。以能源电力低碳发展为重点,加快电能替代,减少煤炭等化石能源消耗,促进能源梯级综合利用。
开放合作、互利共赢。充分利用省内外要素资源,深化省际能源合作,不断扩大省外能源市场。积极引进先进技术和优秀人才,加强能源技术联合攻关,搭建能源开放共享平台,打造清洁能源合作新样板。
(三)总体目标
到2025年,国家清洁能源产业高地初具规模,清洁能源装机容量达到8400万千瓦以上,清洁能源装机占比91%左右,清洁电力外送量超过512亿千瓦时。打造以非化石能源为主的“多极支撑、多能互补”能源生产体系,建立安全高效的能源保障体系,探索构建新型电力系统。
到2030年,国家清洁能源产业高地基本建成,清洁能源装机容量达到1.4亿千瓦以上,清洁能源装机占比达到全国领先水平。能源绿色低碳技术创新能力显著增强,能源转型体制机制更加健全,清洁低碳安全高效的能源体系初步形成,如期实现碳达峰目标。
二、提升多极支撑清洁能源供给能力
(四)持续推进常规水电开发。科学有序推进黄河上游水能资源保护性开发,积极推进规划内大中型水电站有序建设,以及后续水电前期研究论证工作。全力推进玛尔挡、羊曲水电站建成投产,加快推进茨哈峡、尔多等水电站的前期工作。深化利用黄河上游水电,加快推进黄河上游已建水电站扩机改造。有序实施宁木特等黄河上游水电站开发建设规划。适时推进小水电退出工作,升级改造符合政策要求的水电机组,进一步提高水电站效率。
(五)集约化发展风电光伏。统筹推进风电、光伏发电规模化发展,采用多能互补开发模式,以沙漠、戈壁和荒漠化地区为重点,在符合国土空间规划、用途管制要求和气候可行性论证的基础上,谋划布局“三类一区”大基地,重点加快海南戈壁基地、柴达木沙漠基地建设,分阶段适时推进源网荷储一体化、光热一体化等市场化项目建设。因地制宜推广光伏治沙。
(六)因地制宜发展分布式新能源。加快分布式光伏在各领域应用,创新实施分布式光伏+工业、商业、校园、社区、交通等“光伏+”工程,积极推动光伏建筑一体化开发。重点在西宁、海东、海西等地利用大型工业园区、经济开发区、公共设施、居民住宅,推动分布式光伏等发电应用。积极发展分散式风电。
(七)稳妥发展光热发电。发挥光热发电灵活调节、电网支撑和促进新能源消纳的优势,推进光热发电多元化开发建设。创新技术发展模式,示范推进光热与光伏一体化友好型融合电站。加快建成多个十万千瓦级的光热发电项目,推动各类型光热发电关键部件、熔融盐等核心材料和系统集成技术开发,着力培育自主知识产权的光热发电核心技术和产业链优势。
(八)加快培育能源新品种。把握能源发展新方向,科学布局地热、氢能、核能等能源供给新品种,形成未来能源发展新支撑。加快泛共和盆地及周边地热资源勘查开发利用步伐,探索建设兆瓦级干热岩发电示范项目。创新氢能与光伏、储能等协同发展模式,在西宁、海西、海南等地区开展可再生能源制氢示范项目。积极推进青海核电场址普选、保护和初步可行性研究分析等前期工作。
三、加快推动清洁化供热
(九)提高燃煤供热清洁化水平。深度挖掘工业、电力等领域低品位余热资源,充分利用既有热电联产机组的供暖能力,有序推进燃煤热电联产项目建设。在西宁等人口集中区延伸集中供暖覆盖范围,逐步开展燃煤供暖锅炉环保达标改造或分散燃煤锅炉清洁化替代工作。
(十)提升可再生能源供热能力。采用电能替代方式进行清洁供暖改造,实施三江源地区清洁取暖工程,加快推进海西州、西宁市清洁取暖试点城市建设。因地制宜开展农牧区被动式太阳能暖房改造试点,建设分布式太阳能供热供暖系统,推广低温空气源热泵采暖,鼓励地热资源丰富地区开发水热型和干热岩型地热能供热项目。
四、提升新型电力系统资源配置能力
(十一)加快推进特高压外送通道建设。积极扩大绿色电力跨省跨区外送规模,支撑清洁能源基地建设,实现青海清洁能源在全国范围内优化配置,服务全国碳达峰目标实现。加快青豫特高压直流外送通道配套电源建设,实现满负荷送电。推进第二条特高压外送通道工程及配套电源建设,研究论证后续跨区特高压外送输电通道和配套清洁能源基地。
(十二)加快构建省内坚强骨干电网。重点围绕清洁能源基地开发和输送、负荷中心地区电力需求增长、省内大型清洁电源接入需求,建设各电压等级协调发展的坚强智能电网。加强750千伏骨干电网建设,提升东西部电网断面输电能力,满足海西、海南两大清洁能源基地互济需求。加强新能源汇集的330千伏输变电工程建设,为新能源大规模开发创造条件。优化调整330千伏电网结构,提高供电能力可靠性。
(十三)加强省际电网互联互通。发挥青海与周边省区之间资源互补、调节能力互补、系统特性互补的优势,加强省间电网互联,扩大资源优化配置范围。“十四五”期间,建成郭隆至武胜第三回750千伏线路。根据海西特高压外送通道构建方案和建设时序,适时推进羚羊至若羌双回750千伏线路,实现青海与新疆电网互联。
(十四)打造清洁低碳的新型配电系统。高起点高标准建设中心城市(区)配电网,供电质量达到国内先进水平,城镇地区适度超前建设配电网,支撑新型城镇化下的清洁用能需求。以清洁能源产业发展支撑乡村振兴,加快推进新一轮农村电网巩固提升,重点推进新型小镇、中心村电网和农业生产供电设施改造升级。实施涉藏地区电网延伸工程,采用微电网等方式,解决离网供电区供电问题。
五、提升多能互补储能调峰能力
(十五)发展优质调峰电源。持续推进实施新一轮抽水蓄能中长期规划,积极推动抽水蓄能电站建设。开工建设贵南哇让、同德、南山口等抽水蓄能电站,开展玛沁、龙羊峡储能(一期)等项目前期和研究论证工作,力争“十五五”建成投产一批抽水蓄能项目。开展太阳能热发电参与系统调峰的联调运行示范,提高电力系统安全稳定水平。建设一定规模的清洁高效煤电,有序推动煤电向基础保障性和系统调节性电源并重转型。发挥燃气电站深度应急调峰和快速启停等优势,结合天然气供应能力和电力系统发展需求,因地制宜合理布局一定规模的燃气电站。
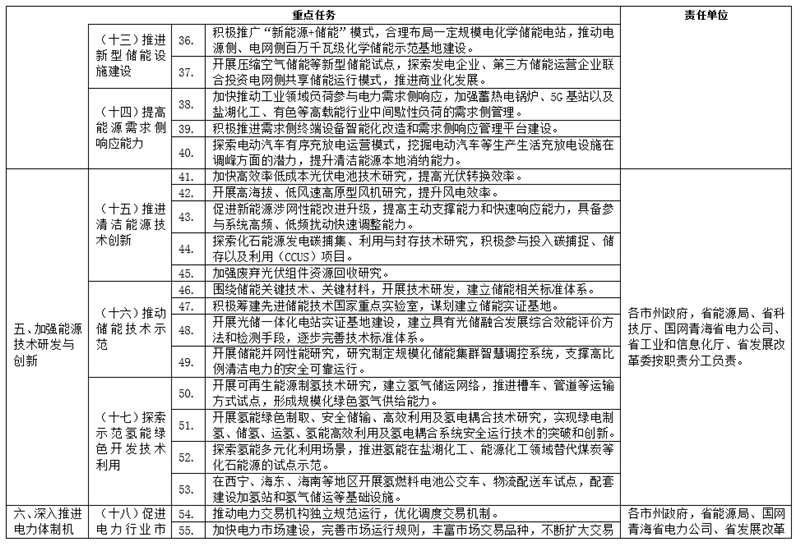
(十六)推进新型储能设施建设。积极推广“新能源+储能”模式,合理布局一定规模电化学储能电站,推动电源侧、电网侧百万千瓦级化学储能示范基地建设,提升电力系统灵活性,提高电力系统安全稳定水平,实现电力系统中短周期储能调节。开展压缩空气储能等新型储能试点,探索发电企业、第三方储能运营企业联合投资电网侧共享储能运行模式,推进商业化发展。
(十七)提高能源需求侧响应能力。加强能源供需统筹协调,通过市场化手段,推动实施需求侧响应,引导电力用户及新能源汽车等需求侧资源自主响应调节,提高能源系统经济性和运行效率。加快推动工业领域负荷参与电力需求侧响应,加强蓄热电锅炉、5G基站以及盐湖化工、有色等高载能行业中间歇性负荷的需求侧管理。积极推进需求侧终端设备智能化改造和需求侧响应管理平台建设。探索电动汽车有序充放电运营模式,挖掘电动汽车等生产生活充放电设施在调峰方面的潜力,提升清洁能源本地消纳能力。
六、加强能源技术研发与创新
(十八)推进清洁能源技术创新。加快高效率低成本光伏电池技术研究,提高光伏转换效率。开展高海拔、低风速高原型风机研究,提升风电效率。促进新能源涉网性能改进升级,提高主动支撑能力和快速响应能力,具备参与系统高频、低频扰动快速调整能力,加强高比例清洁能源电力系统稳定性可靠性技术研究,支撑清洁能源高比例消纳和大规模外送。探索化石能源发电碳捕集、利用与封存技术研究,积极参与投入碳捕捉、储存以及利用(CCUS)项目。加强废弃光伏组件资源回收研究。
(十九)推动储能技术示范。围绕储能关键技术、关键材料,开展技术研发,建立储能相关标准体系。积极筹建先进储能技术国家重点实验室,谋划建立储能实证基地。开展光储一体化电站实证基地建设,建立具有光储融合发展综合效能评价方法和检测手段,逐步完善技术标准体系。开展储能并网性能研究,研究制定规模化储能集群智慧调控系统,支撑高比例清洁电力的安全可靠运行。
(二十)探索示范氢能绿色开发技术利用。开展可再生能源制氢技术研究,建立氢气储运网络,推进槽车、管道等运输方式试点,形成规模化绿色氢气供给能力。开展氢能绿色制取、安全储输、高效利用及氢电耦合技术研究,实现绿电制氢、储氢、运氢、氢能高效利用及氢电耦合系统安全运行技术的突破和创新。探索氢能多元化利用场景,推进氢能在盐湖化工、能源化工领域替代煤炭等化石能源的试点示范。在西宁、海东、海南等地区开展氢燃料电池公交车、物流配送车试点,配套建设加氢站和氢气储运等基础设施。
七、深入推进体制机制改革
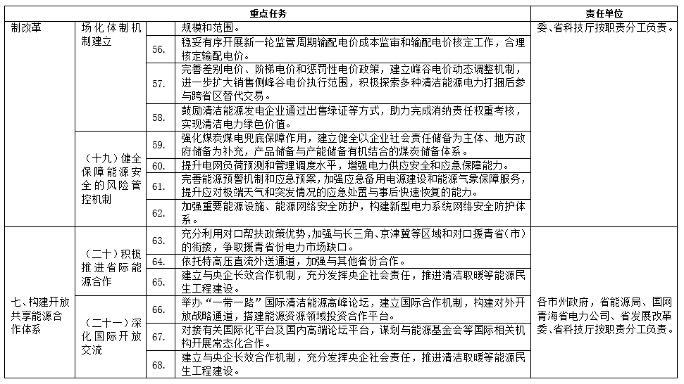
(二十一)促进电力行业市场化体制机制建立。推动电力交易机构独立规范运行,优化调度交易机制。加快电力市场建设,完善市场运行规则,丰富市场交易品种,不断扩大交易规模和范围。探索后补贴时代适应新能源发展的市场模式,健全电力中长期交易市场、辅助服务市场、现货市场,推动电力市场规范运行。稳妥有序开展新一轮监管周期输配电价成本监审和输配电价核定工作,合理核定输配电价。完善差别电价、阶梯电价和惩罚性电价政策,建立峰谷电价动态调整机制,进一步扩大销售侧峰谷电价执行范围,积极探索多种清洁能源电力打捆后参与跨省区替代交易。鼓励清洁能源发电企业通过出售绿证等方式,助力完成消纳责任权重考核,实现清洁电力绿色价值。
(二十二)健全保障能源安全的风险管控机制。强化煤炭煤电兜底保障作用,建立健全以企业社会责任储备为主体、地方政府储备为补充,产品储备与产能储备有机结合的煤炭储备体系。提升电网负荷预测和管理调度水平,增强电力供应安全和应急保障能力。完善能源预警机制和应急预案,加强应急备用电源建设和能源气象保障服务,提升应对极端天气和突发情况的应急处置与事后快速恢复的能力。加强重要能源设施、能源网络安全防护,构建新型电力系统网络安全防护体系。
八、构建开放共享能源合作体系
(二十三)积极推进省际能源合作。充分利用对口帮扶政策优势,加强与长三角、京津冀等区域和对口援青省(市)的衔接,争取援青省份电力市场缺口。依托特高压直流外送通道,加强与其他省份合作,实现省际间资源优势互补,推动清洁能源在更大范围内消纳。建立与央企长效合作机制,充分发挥央企社会责任,推进清洁取暖等能源民生工程建设。
(二十四)深化国际开放交流。举办“一带一路”清洁能源发展论坛,建立国际合作机制,构建对外开放战略通道,搭建能源资源领域投资合作平台,培育“互联网+展会”新模式,推进清洁能源开发和碳达峰碳中和一致行动。对接有关国际化平台及国内高端论坛平台,谋划与能源基金会等国际相关机构开展常态化合作。推动光伏、熔融盐、储能等领域技术、装备和服务走出 去,打造“一带一路”清洁能源建设合作新样板。
九、加强组织实施
(二十五)加强组织领导。各地区碳达峰碳中和工作领导小组统筹规划、组织协调本地能源领域碳达峰工作任务。健全部门、市州联动协调工作机制,各相关部门按照职责分工,定期对各市州和重点行业能源领域碳达峰工作进展进行调度,开展效果评估,督促各项目标任务落实落细。
(二十六)强化协调联动。坚持系统思维,增强能源领域与工业、建筑、交通等其他重点领域、重点行业的碳达峰实施方案之间的衔接,确保各领域、各行业碳达峰工作协调配套、协同推进,科学有序、按时保质完成能源领域碳达峰工作任务。
(二十七)加大资金支持。加大财政资金投入,统筹低碳领域建设资金,对可再生能源开发利用、资源节约和循环利用先进适用技术研发示范等给予支持。创新投融资政策,鼓励各银行业金融机构利用绿色发展基金、绿色保险、碳金融等金融工具和相关政策为能源低碳发展服务。
(二十八)夯实数字支撑。充分依托青海省能源大数据中心、青海省智慧双碳大数据中心等平台,实现全省能源领域碳排放数据汇集,为碳排放监测、碳减排分析、碳核查评估、碳峰值预测等提供有力支撑,构建具有创新、高效、开放的青海特色能源数字“双碳”服务支撑体系生态圈。



