李灿院士:光热发电是最有希望的规模化储能技术;外媒:太阳能供热是欧盟安全供热的基础;光热联盟开设“研究生专栏”……
青年强则国家强|太阳能光热联盟开设“研究生专栏”
青年是推动社会前进的最活跃力量。而研究生是实施创新驱动发展战略和建设创新型国家的重要基石,是我国应对全球人才竞争的生力军。为加强各高校和科研院所在太阳能热利用科学技术领域的交流和合作,推动太阳能热利用科学技术的持续发展,win德赢网
(简称太阳能光热联盟)于2011年发起主办了太阳能热利用科学技术研究生论坛,搭建了广大研究生们展示成果和个人风采的平台。
近日,第五届太阳能光热联盟理事长联席会议商定,在太阳能光热联盟微信公众号等平台特别开设“研究生专栏”,为太阳能热利用科学技术相关研究生提供个人和成果宣传的支撑。现已经发布两位研究生同学的相关研究工作,受到了广泛关注。欢迎更多优秀研究生投稿,分享自己的学习和科研经历,在交流中进步,在探讨中成长。
素材提供或宣传联系:董老师 微信号15650721388。
此外,由太阳能光热联盟主办,浙江大学承办,内蒙古工业大学协办的“第十二届太阳能热利用科学技术研究生论坛”定于5月26-27日以线上和线下相结合方式召开,腾讯会议号:647-643-508(5月26日特邀报告地址),敬请关注!
中科院李灿院士:光热发电是最有希望的规模化储能技术,是可再生能源替代火电的重要技术之一
为及时总结太阳能热发电技术进展、研判发展趋势,5月10日,win德赢网
和中国可再生能源学会太阳能热发电专业委员会组织召开了太阳能热发电技术发展讨论会。
中国科学院大连化学物理研究所研究员、中国科学院李灿院士在会上明确:光热发电是最有希望的规模化储能技术,将是未来保障光伏、风电规模化发展的技术,随着光伏、风电大规模化发展,需求更加强烈。光热发电是可再生能源替代火电的重要技术之一,将成为实现“双碳”目标的技术路径。
政策&规划
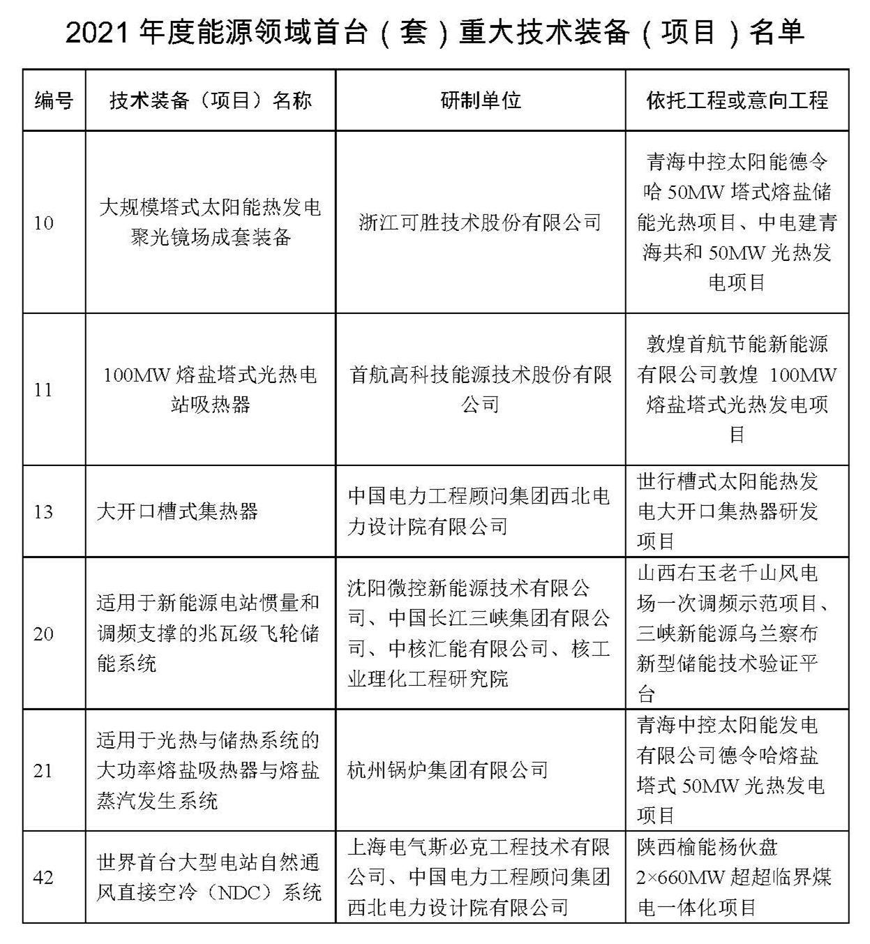
国家能源局发布2021年度能源领域首台(套)重大技术装备(项目)名单
5月13日,国家能源局公告了列为“2021年度能源领域首台(套)重大技术装备项目”的75个技术装备(项目)名单。其中,多家太阳能光热联盟光热理事单位研制的技术装备(项目)入选。

5月13日,国家能源局局长章建华在撰文中表示,坚持创新引领,持续推进能源绿色低碳科技革命。充分发挥科技创新在推进“双碳”工作中的关键支撑作用,加快能源领域关键核心技术和装备攻关。继续推动能源领域首台(套)技术装备示范应用,巩固可再生能源等领域的技术装备优势,力争绿色低碳前沿技术取得突破。
教育部:加快储能人才培养,服务大容量、长周期储能需求
教育部日前印发《加强碳达峰碳中和高等教育人才培养体系建设工作方案》,要求将绿色低碳理念纳入教育教学体系,广泛开展绿色低碳教育和科普活动。充分发挥大学生组织和志愿者队伍的积极作用,开展系列实践活动,增强社会公众绿色低碳意识,积极引导全社会绿色低碳生活方式。
通知还要求加快储能和氢能相关学科专业建设,推动高校加快储能和氢能领域人才培养,服务大容量、长周期储能需求,实现全链条覆盖。进一步加强风电、光伏、水电和核电等人才培养,加大碳达峰碳中和领域课程、教材等教学资源建设力度等。
鼓励光热等新能源成套设备或关键设备制造!发改委、商务部就鼓励外商投资产业目录(2022)公开征求意见
5月10日,国家发改委、商务部公布《鼓励外商投资产业目录(2022年版)(征求意见稿)》,其中,新能源发电成套设备或关键设备制造目录包括:光伏发电、光热发电、 地热发电、潮汐发电、波浪发电、垃圾发电、沼气发电;斯特林发电机组制造;新能源电站(包括太阳能、风能、地热能、潮汐能、潮流能、 波浪能、生物质能等)建设、经营;大型储能技术研发与生产应用(蓄能电池、抽水蓄能技术、 空气储能技术、风电与后夜供热等);太阳能、风能发电设备及零部件制造等。
意见反馈截止日期为2022年6月10日。公众可通过以下途径和方式提出反馈意见:
1.登录中华人民共和国司法部 中国政府法制信息网(http://www.moj.gov.cn http://www.chinalaw.gov.cn),进入首页主菜单的“立法意见征集”栏目提出意见。
2.登录国家发展改革委门户网站(http://www.ndrc.gov.cn)首页“互动交流”板块,进入“意见征求”专栏,提出意见建议。
3.登录商务部门户网站(http://www.mofcom.gov.cn)首页“互动交流”版块,进入“征求意见”专栏,提出意见建议。
商务部网站在线发表意见和建议(栏目:征求意见-政策法规征求意见-新颁布政策法规意见反馈)http://www.mofcom.gov.cn/article/zqyj/yjzc/yjzcnzd/202205/20220503311032.shtml
vwin德赢登陆
吉西基地鲁固直流通榆县10万千瓦熔盐塔式光热项目进行审批公示
近日,吉林省发改委能源处对通榆中吉光热发电有限公司申报的“吉西基地鲁固直流140万千瓦外送项目1(光热100MW)”进行审批公示。
据公示,吉西基地鲁固直流140万千瓦外送项目1号项目——光热100MW项目主要建设内容为:本工程建设100MW塔式光热机组,采用单塔单镜场塔式熔盐技术路线,配套储热系统、蒸汽发生系统、高温超高压再热纯凝汽轮发电机系统以及其他辅助设施,同时配备10MW电加热器。
中电建青海共和50MW光热发电项目生产运维服务中标候选人公示
5月10日,中电建青海共和50MW光热发电项目就生产运维服务招标中标候选人进行公示。
根据公示文件:本次招标的中标候选人分别为(按照排名):1、中国电建集团山东电力建设第三工程有限公司 2、中国电建集团山东电力建设第一工程有限公司 3、青海益和检修安装有限公司。
玉门油田10万千瓦光热+60万千瓦风光发电示范项目预可行性研究报告编制招标
5月12日,玉门油田水电厂发布“玉门油田光热+风光发电示范项目预可行性研究报告编制谈判公告”。据公告,报告主要内容为:
1、分析项目的意义和必要性。
2、明确风光电的配比。
3、明确项目建设地点。
4、简述项目接入电网方案。
5、10万千瓦光热发电机组按2台5万千瓦机组设计,增强机组操作灵活性。
6、开展以下课题研究工作,进行经济效益测算等:
课题一:确定10万千瓦光热发电年发电小时。满足政府对光热储能的条件下,进行方案比选,确定发电小时数,节约投资,增加效益。
课题二:10万千瓦槽式发电技术和塔式发电技术比选。
课题三:10万千瓦光热发电不供热和供热路线的比选。假定供热负荷为40吨/小时的340度、1.29MPa蒸汽,可根据经济性对流量进行调整。
课题四:10万千瓦光热发电+60万千瓦风光电方案研究。
课题五:项目全投资内部收益率(税后)为6%和8%时,10万千瓦光热发电应配备多少风光电的方案研究。
外媒:太阳能供热是一种具有竞争性和可靠性的热源,是安全供热的基础
外媒消息,欧盟委员会计划于2022年6月启动其欧盟太阳能战略,并于近期对公众征求了意见和建议。
在收到的447份相关者的反馈意见中,有权威专家表示:热能代表欧洲能源需求的一半,必须重视太阳热能,因为无论对于普通家庭还是工业领域,它都是一种具有竞争性和可靠性的热源,是安全供热的基础。该战略应该以一种平衡且公平的方式解决三种太阳能技术:太阳能供热和制冷,太阳能光伏和太阳能热发电。反馈者认为,太阳热能利用应在欧盟太阳能战略中发挥重要作用,太阳能供热对于能源转型至关重要。目前它的潜力被低估了,整个可再生能源供热领域也被低估了。
太阳能光热联盟理事单位资讯
◐ 5月7日,拉萨市副市长、江苏援藏指挥部副总指挥潘文卿到日出东方控股股份有限公司西藏拉萨大型平板太阳能集热器生产工厂调研。该工厂于2020年12月底正式投产,一期项目总投资5000万元,拥有全球生产15平方米大型太阳能集热器自动化程度最高的生产线,每年可生产大型太阳能平板集热器10万平方米。
◐ 5月7日,东华工程科技股份有限公司获安徽省市场监督管理局颁发的工业管道安装(GC1)许可证书。
◐ 5月10日,辽宁省阜新蒙古族自治县人民政府副县长王宏春在电视采访中谈及了北京嘉寓门窗幕墙股份有限公司在阜新蒙古族自治县实施的“光热+”清洁能源采暖系统所取得的成效。
◐ 5月10日,河北道荣新能源科技有限公司副总经理、光热研究院院长韩成明应邀参加“2022清洁能源供暖技术交流会”,并作为《太阳能光热耦合清洁能源户用供暖系统》团体标准编写组成员,对该标准进行了解读。
◐ 近日,中国电建集团西北勘测设计研究院有限公司副总工程师王明疆获“陕西省劳动模范”荣誉称号。王明疆副总工是国家太阳能热发电示范项目——中电建青海共和50MW光热电站的吸热塔、储热罐及基础等土建项目技术研发和技术集成的主管总工,针对高吸热塔且塔顶集热器近千吨、冷热储罐最高近600℃高温等特点,他与项目团队在现有研究成果与资料缺乏的情况下,连夜奋战、共同攻坚,通过技术创新,成功处理了这些严峻的挑战。他为培育公司在太阳能热发电领域的技术优势、拓展市场份额,为中国电建集团内部整合太阳能热发电全产业链的资源做出了贡献。
◐ 近日,中国电建集团西北勘测设计研究院有限公司规划研究中心李东侠、袁玲对电化学储能(锂离子电池)及光热发电(配置熔盐光热储能)两类储能方式,从应用场景、技术性能、经济造价三方面进行初步比对,对这两类储能的配置提出建议。