截至2021年1月1日,已有北京、天津、上海、重庆、内蒙古、浙江、河南、河南开封市、辽宁、云南、新疆乌鲁木齐、山西、山东、山东潍坊市、青海、安徽、宁夏、广东、陕西、福建南平市、黑龙江齐齐哈尔市、江苏、吉林、河北、河北保定定兴县、河北保定易县、河北辛集市、河北沧州吴桥县、河北沧州南皮县、河北廊坊市、河北廊坊固安县31地发布相关BIPV未来3~5年相关政策。
其中,北京、上海、重庆、浙江、新疆乌鲁木齐、云南、山西、山东、宁夏、陕西、吉林、河北、江苏13地明确建设BIPV绿色建筑有补贴;
天津、内蒙古、河南、河南开封市、辽宁、山东潍坊市、青海、安徽、广东、福建南平市、黑龙江齐齐哈尔市、云南、山西、山东、宁夏、陕西16地发布BIPV 三年规划(2020~2022年);
吉林、河北、河北保定定兴县、河北保定易县、河北辛集市、河北沧州吴桥县、河北沧州南皮县、河北廊坊市、河北廊坊固安县9地发布BIPV五年规划(2020~2025年)。
情况如下:





图表来源:光伏头条
具体如下:
天津市:《天津市绿色建筑管理规定》
《办法》指出,鼓励和支持绿色建筑技术的研究、开发、示范和推广,促进绿色建筑技术进步与创新,全面推动绿色建筑发展。
天津市新建政府投资的国家机关、学校、医院、博物馆、科技馆、体育馆等建筑,保障性住房,示范小城镇,以及单体建筑面积超过2万平方米的机场、车站、宾馆、饭店、商场、写字楼等大型公共建筑,应当执行绿色建筑标准。其他民用建筑推行绿色建筑标准。
鼓励政府投资建筑和大型公共建筑执行二星级以上绿色建筑标准;鼓励既有建筑改造和工业建筑执行绿色建筑标准;鼓励绿色建筑规模化发展,创建绿色生态城区;鼓励建设被动式超低能耗绿色建筑,推广装配式混凝土结构、钢结构和现代木结构等装配式建筑;鼓励使用可再生、可循环的建筑材料。
内蒙古自治区:《内蒙古自治区民用建筑节能和绿色建筑发展条例》
新建12层以下的居住建筑和医院、学校、宾馆、游泳池、公共浴室等公共建筑,建设单位应当将太阳能系统与建筑同时设计,并按照相关规定和技术标准配置太阳能系统。
前款规定的民用建筑类型经评估不具备太阳能利用条件的,建设单位应当报盟行政公署、设区的市人民政府住房和城乡建设行政主管部门备案。
河南省:《关于印发河南省绿色建筑创建行动实施方案的通知》
全省城镇新建建筑中绿色建筑面积占比持续提高,2022年底,城镇新建建筑中绿色建筑面积占比达到70%。
推进可再生能源建筑应用。结合区域资源禀赋,持续推广太阳能光热一体化建筑,科学有序推进地热能开发利用。在集中供热管网未覆盖且地热资源富集地区,积极发展中深层水热型地热能供暖,因地制宜推进浅层地热能开发利用,逐步提高可再生能源建筑应用水平。
河南开封市:《关于印发开封市绿色建筑创建行动实施方案的通知》
2022年底,城镇新建建筑中绿色建筑面积占比达到70%,各类政府投资的公益性建筑以及单体建筑面积超过2万平方米的大型公共建筑和一定规模的商品房项目,全面执行绿色建筑标准,星级绿色建筑持续增加。
全市新立项保障性住房项目、政府投资的各类公益性建筑及2万平方米以上大型公共建筑,5万平方米以上的商品房项目,全面执行绿色建筑标准。
根据住房和城乡建设部绿色建筑标识管理办法要求,国家、省、省辖市住房和城乡建设部门分别授予三星、二星、一星级绿色建筑标识。开封市纳入省级“绿色建筑评价管理系统”,实行“统一标准、统一系统、统一智库”,开展开封市一星级绿色建筑评价标识工作,确保绿色建筑评价高效实施。
推动可再生能源建筑规模化应用。加快太阳能建筑光热一体化推广应用,新建、改建(扩建)12层及以下住宅(含商住楼)以及设置热水系统的公共建筑,应统一设计和安装应用太阳能热水系统;鼓励13层以上具备条件的居住建筑和其他公共建筑统一设计和安装应用太阳能热水系统;实施分布式光伏发电、太阳能光电建筑等示范工程,推动太阳能光电在建筑中一体化应用,推进居住建筑公共区间、建筑庭院采用太阳能光伏照明。政府资金的公共机构办公建筑,优先采用太阳能光伏发电或光热一体化屋面和墙体、遮阳系统。鼓励新建工业厂房采用太阳能光伏发电屋面。
辽宁省:《辽宁省绿色建筑行动实施方案》
到2020年,绿色建筑占当年城镇新建建筑的比例达到50%以上,尽快制定并推行75%的居住建筑节能设计标准。
建立完善绿色建筑奖惩机制。鼓励市、县(市)政府出台发展绿色建筑的相关土地、财政激励政策,研究规划建设阶段绿色建筑容积率奖励政策。完善绿色建筑金融服务体制,金融机构对购买绿色住宅的消费者给予适当的购房贷款利率优惠。对实施绿色建筑项目企业和经认定的新型墙体材料、废物利用比例符合要求的资源综合利用建材,按规定落实税收优惠政策。
对获得二星级及以上的绿色建筑项目和具备一定条件的绿色生态城区,按相关规定申请中央财政奖励。
省经济和信息化委负责制定并发布绿色建材生产的相关政策;重点支持绿色墙体材料发展,鼓励企业生产、应用绿色墙体材料。
山东潍坊市:关于印发《潍坊市绿色建筑创建行动实施计划》的通知
《通知》指出,2020年-2022年,全市新增绿色建筑2000万平方米以上。到2022年,城镇新建民用建筑中绿色建筑占比达到90%以上,星级绿色建筑持续增加,住宅健康性能不断完善,绿色建材应用进一步扩大。
星级绿色建筑标识规范开展。加强绿色建筑标识管理,积极组织开展星级绿色建筑评价标识申报工作。制定一星级绿色建筑标识管理办法,规范开展一星级绿色建筑标识评价工作。建立标识撤销机制。
青海省:《青海省促进绿色建筑发展办法》
《办法》指出,新建、改建、扩建的建筑,建设单位应当选择合适的可再生能源用于采暖、制冷(热)和发电等。可再生能源利用设施应当与建筑主体一体化设计、同步施工、同步验收。
安徽省:关于印发《绿色建筑创建行动实施方案》的通知
安徽省提出将以城镇建筑作为创建对象,全面实施绿色建筑创建行动。到2022年,当年城镇新建建筑中绿色建筑面积占比达到70%,星级绿色建筑持续增加,装配化建造方式占比稳步提升,绿色建材应用进一步扩大。
《方案》提出全面执行绿色建筑标准。鼓励大型公共建筑、国家机关办公建筑和政府投资的公益性建筑按二星级及以上绿色建筑标准设计建造,逐步提高二星级及以上绿色建筑建设比例与此同时,稳步推广装配化建造方式。以保障性安居工程等政府投资居住项目为切入点,分步推进装配式混凝土结构,逐步提升装配率。
《方案》明确提出将推行《绿色住宅购房人验房指南》,购房人提供房屋绿色性能和全装修质量验收方法,引导绿色住宅开发建设单位配合购房人做好验房工作。鼓励各市将住宅绿色性能和全装修质量相关指标纳入商品房买卖合同、住宅质量保证书和住宅使用说明书,明确质量保修责任和纠纷处理方式
广东省:《广东省绿色建筑条例》
条例规定,鼓励执行高于国家和省的节能标准,发展超低能耗、近零能耗建筑。鼓励在民用建筑中推广应用可再生能源。
推广应用绿色建材,大型公共建筑和国家机关办公建筑、国有资金参与投资建设的其他公共建筑应当优先使用绿色建材。鼓励利用建筑废弃物生产建筑材料和进行再生利用。
绿色建筑新技术、新工艺、新产品的研发费用,可以按照国家有关规定享受税收优惠。
黑龙江齐齐哈尔市:关于联合印发《齐齐哈尔市绿色建筑创建行动实施方案》的通知
到2022年,当年城镇新建建筑中绿色建筑设计面积占比力争达到70%以上,其中齐齐哈尔市中心城区力争达到90%以上。星级绿色建筑标识项目不断增加,装配式建造方式占比稳步提升,绿色建材推广应用不断扩大。
规范星级绿色建筑标识管理。按照住房城乡建设部相关规定,推动绿色建筑标准实施,规范绿色建筑标识管理,认真执行省厅制定的黑龙江省绿色建筑标识制度,建立标识认定和撤销机制,提高标识认定效率和质量。遵循建设单位自愿申请原则,实施全国统一认定标准和标识式样。三星绿色建筑标识由住房和城乡建设部授予,二星、一星绿色建筑标识由省内住房和城乡建设部门授予。
加强绿色建筑评价标识体系建设,科学组织实施和监督管理一、二、三星级绿色建筑评价标识工作,推行第三方评价,强化工程质量监管。
福建南平市:南平市住房和城乡建设局等6部门关于印发《南平市绿色建筑创建行动实施方案》的通知
以城镇建筑作为创建对象, 实施绿色建筑创建行动。到2022年,当年城镇新建建筑中绿色建筑面积占比达到75%以上,星级绿色建筑持续增加,既有建筑能效水平不断提高,住宅健康性能不断完善,装配化建造方式占比稳步提升,绿色建材应用进一步扩大,绿色住宅使用者监督全面推广,人民群众积极参与绿色建筑创建活动,形成崇尚绿色生活的社会氛围。
全面推广绿色建筑。城镇新建民用建筑全面执行绿色建筑标准,加强设计、图审、施工、验收和运行管理,将民用建筑建设执行绿色建筑标准纳入工程建设管理程序,严格督促城镇新建建筑全面按绿色建筑标准设计建造。鼓励国家机关办公建筑、政府投资的公益性建筑、单体2万平方米以上的大型公共建筑按二星级绿色建筑标准计建造,对建筑面积大于10万平方米的住宅小区按一星级以上绿色建筑标准设计建造,逐步提高一星级及以上绿色建筑建设比例。积极引导城镇新区按绿色生态城区标准进行建设。
加大绿色建材推广应用。加快推进绿色建材评价认证和推广应用,鼓励采用绿色建材采信数据库中的产品。完善绿色建材推广政策措施,加大政府投资工程、重点工程、市政公用工程、绿色建筑和生态城区、装配式建筑等项目中绿色建材应用力度,逐步提高城镇新建建筑中绿色建材应用比例。各县(市、区)要加强绿色建材推广应用宣传,指导建材企业积极申报绿色建材评价标识认证。
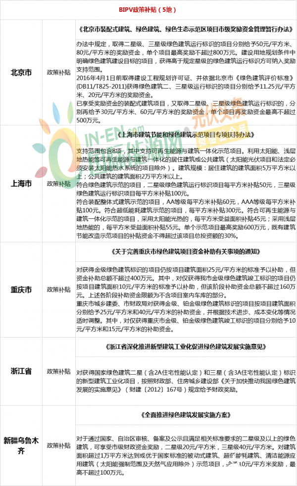
北京市:《北京市装配式建筑、绿色建筑、绿色生态示范区项目市级奖励资金管理暂行办法》
办法中规定,取得二星级、三星级绿色建筑运行标识的项目分别给予50元/平方米、80元/平方米的奖励资金,单个项目最高奖励不超过800万元。建设用地规划条件中明确绿色建筑建设目标的项目,获得高于规定星级的绿色建筑运行标识方可纳入奖励支持范围。
2016年4月1日前取得建设工程规划许可证、并依据北京市《绿色建筑评价标准》(DB11/T825-2011)获得绿色建筑二、三星级运行标识的项目分别给予11.25元/平方米、20元/平方米的奖励资金。
已享受奖励资金的装配式建筑项目,又取得二星级、三星级绿色建筑运行标识的,分别再给予30元/平方米、60元/平方米的奖励资金,单个项目再奖励资金最高不超过500万元。
上海市:《上海市建筑节能和绿色建筑示范项目专项扶持办法》
支持范围包含8项,其中支持可再生能源与建筑一体化示范项目。利用太阳能、浅层地热能等可再生能源与建筑一体化的居住建筑或公共建筑(太阳能光伏项目和法定必须安装太阳能热水系统的项目除外)。建筑规模:居住建筑的建筑面积5万平方米以上;公共建筑的建筑面积2万平方米以上。
符合绿色建筑示范的项目,二星级绿色建筑运行标识项目每平方米补贴50元,三星级绿色建筑运行标识项目每平方米补贴100元。
符合装配整体式建筑示范的项目,AA等级每平方米补贴60元,AAA等级每平方米补贴100元。符合超低能耗建筑示范的项目,每平方米补贴300元。符合可再生能源与建筑一体化示范的项目,采用太阳能光热的,每平方米受益面积补贴45元;采用浅层地热能的,每平方米受益面积补贴55元。单个示范项目最高奖励600万元,既有建筑节能改造示范项目的补贴资金不得超过该项目总投资额的30%。
重庆市:《关于完善重庆市绿色建筑项目资金补助有关事项的通知》
对获得金级绿色建筑标识的项目仍按项目建筑面积25元/平方米的标准予以补助,但资金补助总额不超过400万元。其中,对仅获得我市金级绿色建筑竣工标识的项目仍按项目建筑面积10元/平方米的标准予以补助,但该阶段补助资金总额不超过160万元。上述各阶段补助资金限额为不含项目室内车库的部分。
重庆市城乡建委、市财政局对获得金级、铂金级绿色建筑标识的项目按项目建筑面积分别给予25元/平方米和40元/平方米的补助资金,并根据技术进步、成本变化等情况适时调整。其中,对仅获得重庆市金级、铂金级绿色建筑竣工标识的项目分别给予10元/平方米和15元/平方米的补助资金。
浙江省:《浙江省深化推进新型建筑工业化促进绿色建筑发展实施意见》
对获得国家绿色建筑二星(含2A住宅性能认定)和三星(含3A住宅性能认定)标识的新型建筑工业化项目,按照财政部、住房城乡建设部《关于加快推动我国绿色建筑发展的实施意见》(财建〔2012〕167号)规定给予财政奖励。
新疆乌鲁木齐:《全面推进绿色建筑发展实施方案》
进一步扩大高星级绿色建筑、超低能耗建筑、被动式建筑及可再生能源建筑应用的发展规模,持续完善“十三五”期间相关激励政策。
积极争取中央、自治区政策范围内补助资金,主要用于奖励和支持绿色建筑和园区示范、建筑节能改造、可再生能源推广、被动式建筑、超低能耗建筑、新农村绿色技术推广、绿色标识管理等推进绿色建筑发展工作中符合节能减排专项资金支持的涉及资金扶持的项目。
对于通过国家、自治区审核、备案及公示且满足相关标准要求的二星级及以上的绿色建筑,可享受市级财政资金奖励,二星级20元/平方米,三星级40元/平方米。对建筑面积超过1万平方米达到或优于国家标准的被动式建筑、超低能耗建筑、清洁能源应用建筑(太阳能强制范围及天然气应用除外)示范项目,给予10元/平方米奖励,最高不超过100万元。
云南省:《关于印发云南省绿色建筑创建行动实施方案的通知》
提出以分类推进装配式建筑产业发展,扩大绿色建材范围和应用、切实加强技术研发推广力、推行绿色住宅使用者监督机制等内容为重点任务,在全省范围内开展绿色建筑创行动。
《方案》明确,到2020年底,云南省当年城镇新建建筑中绿色建筑面积占比达到50%,建立起完善的绿色建筑评价标识制度;到2022年底,力争云南省当年城镇新建建筑中绿色建筑面积占比达到70%。提出分类推进装配式建筑产业发展,新建政府投资公益性建筑,原则上应采用装配式建造方式,鼓励和引导社会投资工程建设项目采用装配式建造方式推行装配式建筑一体化集成设计,提高装配式建筑标准化设计水平,规范装配式建筑购配件设计选型。
同时,扩大绿色建材范围和应用,帮助指导绿色建材评价机构转型认证机构,进一步完绿色建材认证和采信机制,加强绿色建材质量追溯,落实生产企业质量责任推动建材产品质量提升。
《云南省人民政府关于印发云南省降低实体经济企业成本实施细则的通知》对认定的绿色供应链、绿色园区、绿色工厂、绿色产品和工业产品生态(绿色)设计示范企业给予50万元-200万元一次性奖励。
山西省:关于印发《山西省绿色建筑创建行动方案》的通知
将推动城镇建建筑全面执行绿色建筑标准,并列出八项重点任务。明确到2022年,全省当年城镇新建建筑中绿色建筑面积占比达到70%,其中星级绿色建筑占比达到20%;装配式建筑稳步推进,2022年全省当年新开工装配式建筑600万平方米,装配式建筑占新建建筑面积的比例达到21%。
《方案提出》,推动政府投资工程率先采用绿色建材,逐步提高城镇新建建筑中绿色建材应用比例。
《关于印发山西转型综改示范区绿色建筑扶持办法(试行)的通知》
绿色工业建筑项目,获得国标二星级运行标识的,按照建筑面积给予100元/㎡奖励,单个项目最高不超过200万元;获得国标三星级运行标识的,按照建筑面积给予150元/㎡奖励,单个项目最高不超过300万元。
绿色民用建筑项目,获得省标三星级运行标识的,按照建筑面积给予100元/㎡奖励,单个项目最高不超过200万元。
获评为近零能耗的建筑,按其地上建筑面积给予200元/㎡奖励,单个项目最高不超过300万元。
山东省:关于印发《山东省绿色建筑创建行动实施方案》的通知
提出创建目标,到2022年,城镇新增绿色建筑3亿平米以上,城镇新建民用建筑中绿色建筑占比达到80%以上,城镇新建建筑装配化建筑方式占比达到30%。
城镇新建民用建筑全面执行绿色建筑标准,推行装配式建造,推进绿色建材评价认证和推广应用,制定推广应用政策措施,鼓励采用绿色建材采信数据库中的产品,政府投资工程率先应用绿色建材,提高城建建筑绿色建材应用比例。培育绿色建材示范产品、企业和工程,发展新型绿色建材。
推进BM技术在绿色建筑、装配式建筑设计、施工、运营中的应用,探索5G、物联网、人工智能等新技术在工程建设领域应用,促进建造方式“智慧升级。
《山东省省级建筑节能与绿色建筑发展专项资金管理办法》
绿色建筑示范奖励标准为:一星级15元/平方米(建筑面积,下同)、二星级30元/平方米、三星级50元/平方米,单一项目最高不超过500万元。
示范方案批复后,根据方案包含项目的绿色建筑标识星级,获得二星、三星级设计标识的,先拨付50%,获得运行标识再拨付50%;获得运行标识、此前未获得过奖励资金的,一次性拨付奖励资金。
宁夏回族自治区:《关于印发宁夏回族自治区绿色建筑创建行动实施方案的通知》
明确到2022年,当年城镇新建民用建筑中实施绿色建筑面积占比达到70%,星级绿色建筑持续增加,住宅健康性能不断完,装配化建造方式占比稳步升,绿色建材应用进一步扩大绿色住宅使用督全面推广。
提出加强财政金融支持。自治区各级财政部门要加大财政支持力度,有针对性扶持绿色建筑发展各市、县(区)人民政府要积极完善绿色金融支持绿色建筑的政策环境,推动绿色金融支持绿色建筑发展,用好国家绿色发展基金和自治区黄河流域生态保护和高质量发展基金,鼓励采用政府和社会资本合作(PPP)等方式推进创建工作。
《宁夏回族自治区绿色建筑示范项目资金管理暂行办法》
绿色建筑示范项目资金用于弥补绿色建筑、装配式建筑增量成本,支持部品部件生产及绿色建筑、装配式建筑标准制定、技术研发和推广,绿色建筑评价、能效测评和项目绩效评价等。
对通过自治区验收评估的装配式建筑示范项目按照100元/平方米标准给予一次性奖补,单一项目奖补资金最高不超过200万元。对国家和自治区认定的装配式建筑产业化示范基地一次性奖补100万元。
对通过自治区验收评估、获得绿色建筑标识的示范项目按照建筑面积给予奖补:一星级15元/平方米,其中,一星级设计标识奖励3元/平方米、运行标识12元/平方米;二星级30元/平方米,其中,二星级设计标识奖励5元/平方米、运行标识25元/平方米;三星级50元/平方 米,其中,三星级设计标识奖励10元/平方米、运行标识40元/平方米,单一项目奖补资金最高不超过100万元。
对符合《被动式低能耗建筑技术导则》要求的被动式超低能耗绿色节能建筑示范项目,且实施后建筑节能率达到90%的,经过竣工验收合格,奖励标准为200元/平方米,单一项目奖补资金最多不超过200万元。
陕西省:关于印发《陕西省绿色建筑创建行动实施方案》的通知
《通知》指出,分步推动城镇建筑工程执行绿色建筑标准,新建建筑性能品质持续提升。城镇绿色建筑占新建建筑的比例,2020年达到50%,2021年达到55%,2022年达到60%。
推广绿色建筑技术,推动城镇新建建筑全面执行绿色建筑标准;《陕西省民用建筑节能条例》规定的绿色建筑项目,应严格按照绿色建筑标准进行设计和建设,达到基本级及以上等级;建筑面积2万㎡以上的政府投资公益性建筑和大型公共建筑,应达到一星级及以上等级。2021年起,设区城市建筑工程设计应执行绿色建筑标准;县镇具备条件的其他建筑工程应按照绿色建筑进行设计、建设。
《关于加快推进陕西省绿色建筑工作的通知》
中央财政奖励标准为:二星级绿色建筑45元/平方米(建筑面积,下同),三星级绿色建筑80元/平方米。省财政对一、二、三星级绿色建筑的奖励标准,分别为每平方米10元、15元、20元。
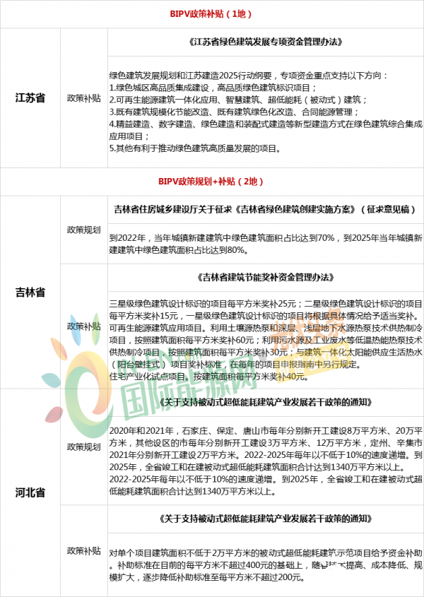
江苏省:《江苏省绿色建筑发展专项资金管理办法》
绿色建筑发展规划和江苏建造2025行动纲要,专项资金重点支持以下方向:
1.绿色城区高品质集成建设,高品质绿色建筑标识项目;
2.可再生能源建筑一体化应用、智慧建筑、超低能耗(被动式)建筑;
3.既有建筑规模化节能改造、既有建筑绿色化改造、合同能源管理;
4.精益建造、数字建造、绿色建造和装配式建造等新型建造方式在绿色建筑综合集成应用项目;
5.其他有利于推动绿色建筑高质量发展的项目。
吉林省:吉林省住房城乡建设厅关于征求《吉林省绿色建筑创建实施方案》(征求意见稿)
到2022年,当年城镇新建建筑中绿色建筑面积占比达到70%,到2025年当年城镇新建建筑中绿色建筑面积占比达到80%。
《方案》要求自文件下发之日起,全省城镇范围内的新建民用建筑项目全面执行绿色建筑设计标准,实现城镇新建民用建筑执行绿色建筑标准的全覆盖新建政府投资或以政府
投资为主的公共建筑、社会投资建筑面积2万平方米及以上的大型公共建筑应按照一星级及以上绿色建筑标准设计建造。
同时,推广装配式建造方式。国有资金投资(以国有资金投资为主)的体育、教育、文化、卫生等公益性建筑、保障性住房、户区改造及市政基础设施等项目应率先采用装配式建筑鼓励引导社会投资项目因地制宜采用装配式建筑。加快产业基地(园区)、试点示范项目建设,促进试点示范城市率先发展取得突破。
《吉林省建筑节能奖补资金管理办法》
奖补范围:
绿色建筑设计标识项目。取得国家绿色建筑设计标识证书的一星级、二星级、三星级绿色建筑的新建居住建筑和公共建筑项目。
可再生能源建筑应用项目。利用土壤源热泵和深层、浅层地下水源热泵技术、污水源及工业废水等低温热能热泵技术供热制冷项目、以及与建筑一体化太阳能供应生活热水(阳台壁挂式)项目。
住宅产业化试点项目。新建住宅建筑面积2万平方米以上,装配率20%以上的项目。
奖补标准:
三星级绿色建筑设计标识的项目每平方米奖补25元;二星级绿色建筑设计标识的项目每平方米奖补15元,一星级绿色建筑设计标识的项目将根据具体情况给予适当奖补。
可再生能源建筑应用项目。利用土壤源热泵和深层、浅层地下水源热泵技术供热制冷项目,按照建筑面积每平方米奖补60元;利用污水源及工业废水等低温热能热泵技术供热制冷项目,按照建筑面积每平方米奖补30元;与建筑一体化太阳能供应生活热水(阳台壁挂式) 项目奖补标准,在每年的项目申报指南中另行规定。
住宅产业化试点项目。按建筑面积每平方米奖补40元。
河北省:《关于支持被动式超低能耗建筑产业发展若干政策的通知》
2020年和2021年,石家庄、保定、唐山市每年分别新开工建设8万平方米、20万平方米,其他设区的市每年分别新开工建设3万平方米、12万平方米,定州、辛集市2021年分别新开工建设2万平方米。2022-2025年每年以不低于10%的速度递增。到2025年,全省竣工和在建被动式超低能耗建筑面积合计达到1340万平方米以上。
2022-2025年每年以不低于10%的速度递增。到2025年,全省竣工和在建被动式超低能耗建筑面积合计达到1340万平方米以上。
在城市新区、功能园区等区域规划建设中,突出绿色发展新理念,高起点、高标准、高质量建设绿色建筑和被动式超低能耗建筑,其中一星级及以上绿色建筑达到50%以上,被动式超低能耗建筑达到30%以上。
对单个项目建筑面积不低于2万平方米的被动式超低能耗建筑示范项目给予资金补助。补助标准在目前的每平方米不超过400元的基础上,随着技术提高、成本降低、规模扩大,逐步降低补助标准至每平方米不超过200元。
河北保定定兴县:《定兴县绿色建筑专项规划(2020-2025)》
2020~2025年,学习其它地区的既有建筑绿色改造项目经验,鼓励医院、酒店、国家机关办公楼等建筑进行绿色改造。展望到2035 年,全县规划累计完成既有建筑绿色改造示范6万平方米,其中公共建筑4万平方米,居住建筑2万平方米。
持续推进可再生能源建筑应用。规划期内,全县规划累计实施可再生能源建筑应用面积60万平方米。展望到2035年,全县规划累计实施可再生能源建筑应用面积200万平方米。
引导多功能复合一体化墙体材料、高性能节能窗、高性能混凝土、高强钢等安全耐久、节能环保、施工便利的绿色建材的发展利用。2020~2025年,绿色建材在新建民用建筑、星级绿色建筑、试点示范工程和既有建筑绿色改造项目中的应用比例应分别达到45% 、70%、 85%、90% 。
河北保定易县:易县住房和城乡建设局关于《易县绿色建筑专项规划》(2020-2025)的公布
易县城镇新建民用建筑的规划建设,全部落实绿色建筑标准基本级以上要求,同时将全面提升绿色建筑星级水平。
到2025年,按一星级以上进行规划建设的面积比例不少于50%,按二星级以上进行规划建设的面积比例不少于20%。到2035年,按一星级以上进行规划建设的面积比例不少于70%,按二星级以上进行规划建设的面积比例不少于40%,按三星级进行规划建设的面积比例不少于5%。
2020~2025年,学习其它地区的既有建筑绿色改造项目经验,鼓励医院、酒店、国家机关办公楼等建筑进行绿色改造。到2035年,全县规划累计完成既有建筑绿色改造示范6万平方米,其中公共建筑4万平方米,居住建筑2万平方米。
大力推广应用绿色建材。到2025年,新建民用建筑中绿色建材应用比例达到45%,绿色建筑应用比例达到70%。到2035年,新建民用建筑中绿色建材应用比例达到70%,绿色建筑应用比例达到90%。
河北沧州吴桥县:《吴桥县绿色建筑专项规划(2020~2025 年)》
2020~2025年发展目标:
基本级以上:建设用地范围内的新建民用建筑,按照基本级以上绿色建筑标准进行建设的比例达到100%。
一星级以上:建设用地范围内的新建民用建筑,按照一星级以上高等级绿色建筑标准进行建设的比例达到30%。
二星级以上:鼓励有条件项目按二星级以上绿色建筑标准进行建设。
远景(2026~2035年)展望
全县绿色建筑实现品质化发展,星级绿色建筑占比、绿色建材应用比例、住宅全装修占比持续提高。
在全面执行绿色建筑标准的基础上,依法依规发展高等级绿色建筑。结合经济开发区建设,将县城开发区、宋门工业园区打造成区域性星级绿色建筑示范区,提高星级绿色建筑比例要求。政府投资或以政府投资为主的建筑、建筑面积大于二万平方米的大型公共建筑以及建筑面积大于十万平方米的住宅小区全面按照一星级以上绿色建筑标准进行建设。鼓励其他公共建筑和居住建筑按照一星级以上绿色建筑标准进行建设。
积极推动绿色建筑在除中心城区和开发区以外的乡镇建设,重点镇、特色小镇建设用地范围内的新建民用建筑,按照基本级以上绿色建筑标准进行建设的比例达到 100%;按照一星级以上绿色建筑标准进行建设的比例达到30%。
河北沧州南皮县:《南皮县绿色建筑专项规划(2020-2025)》
到2025年,城镇建设用地范围内的新建民用建筑全部按照绿色建筑标准进行建设,星级绿色建筑持续增加,装配化建造方式占比稳步提升,被动式超低能耗建筑有序推进,既有建筑绿色改造与住宅全装修、可再生能源建筑应用与绿色建材应用加快实施;人民群众积极参与,形成崇尚绿色生活的社会氛围。
到2025年,南皮县城乡总体规划确定的城镇建设用地范围内的新建民用建筑,应当按照绿色建筑标准进行建设;按照一星级及以上绿色建筑标准进行建设的面积占比达到30%;鼓励有条件的项目按照二星级及以上绿色建筑标准进行建设。到2035年,星级绿色建筑占比持续提高,绿色建筑品质实现高质量发展。
河北廊坊市:廊坊市住房和城乡建设局对《廊坊市绿色建筑专项规划(2020-2025)》文本和说明书公开征求意见的公告
规划期目标:大力提升绿色建筑星级水平,到2025年,全市城镇新建民用建筑中按绿色建筑一星级及以上标准进行规划建设的面积比例不少于40%,鼓励二星级、三星级等高星级绿色建筑项目建设。其中,在城市新区、功能园区等区域规划建设中,城镇新建民用建筑按绿色建筑一星级及以上标准进行建设的比例不少于50%,按绿色建筑二星级及以上标准进行建设的比例不少于10%。
展望目标:全面提升绿色建筑星级水平,到2035年,全市城镇新建民用建筑中按一星级及以上进行建设的面积比例不少于65%,按二星级及以上进行建设的面积比例不少于30%,按三星级进行建设的面积比例不少于5%。
河北廊坊固安县:《固安县住房和城乡建设局关于固安县绿色建筑专项规划文本的公示》
大力提升绿色建筑星级水平,到2025年,城镇建设用地范围内的新建民用建筑中,全部达到基本级以上绿色建筑标准要求,一星级以上绿色建筑面积占新建民用建筑面积比例达到40%。全面提升绿色建筑星级水平,展望到2035年,全县城镇新建民用建筑全部达到基本级以上绿色建筑标准要求,其中按一星级以上绿色建筑面积比例不少于65%,按二星级以上绿色建筑面积比例不少于30%,按三星级绿色建筑面积比例不少于5%。
大力推广绿色建材应用,到2025年,城镇新建建筑中绿色建材应用比例达到40%以上。全面推行绿色建材应用,到2035年,城镇新建建筑中绿色建材应用比例达到60%以上。新建民用建筑全部按照绿色建筑标准进行建设。具体要求如下:
1)公共建筑
政府投资或以政府投资为主的公共建筑:建筑面积小于二万平方米的公共建筑执行一星级以上绿色建筑要求;建筑面积大于等于二万平方米的公共建筑执行二星级以上绿色建筑要求。
非政府投资的公共建筑:建筑面积小于二万平方米的公共建筑执行基本级以上绿色建筑要求;建筑面积大于等于二万平方米的公共建筑执行一星级以上绿色建筑要求。
2)居住建筑政府投资或以政府投资为主的居住建筑、建筑面积十万平方米以上的住宅小区:全面执行一星级以上绿色建筑要求。建筑面积二十万平方米以上的住宅小区:全面执行二星级以上绿色建筑要求。
河北辛集市:《辛集市绿色建筑专项规划 (2020~2025年)》
从辛集市的区位、城乡规模、区域职能、发展潜力和规划目标等因素与角度考虑,对辛集市的绿色建筑发展定位为:河北省绿色建筑发展较先进地区。
到2025年,辛集市城镇新建民用建筑按绿色建筑一星级以上标准进行规划建设的面积比例不少于40%,其中主城区比例不少于45%,按绿色建筑二星级以上标准进行规划建设的面积比例不少于10%。主要在主城区实现新建民用建筑二星级以上标准绿色建筑建设。
远期展望到2035年,新建民用建筑按绿色建筑一星级以上标准进行规划建设的面积比例不少于50%,按绿色建筑二星级以上标准进行规划建设的面积比例不少于15%,按绿色建筑三星级以上标准进行规划建设的面积比例不少于5%。