2020年6月30日,财政部官网发布了《清洁能源发展专项资金管理暂行办法》(以下简称《暂行办法》),专项资金实施期限为2020-2024年,到期后按照规定程序申请延续。
专项资金支持范围包括下列事项:清洁能源重点关键技术示范推广和产业化示范;清洁能源规模化开发利用及能力建设;清洁能源公共平台建设;清洁能源综合应用示范;党中央、国务院交办的关于清洁能源发展的其他重要事项。
《暂行办法》指出,专项资金分配结合清洁能源相关工作性质、目标、投资成本以及能源资源综合利用水平等因素,可以采用竞争性分配、以奖代补和据实结算等方式。采用据实结算方式的,主要采用先预拨、后清算的资金拨付方式。
使用专项资金对“十三五”期间农村水电增效扩容改造给予奖励,采用据实结算方式,按照改造后电站装机容量(含生态改造新增)进行奖励,标准为东部 700元/千瓦、中部1000元/千瓦、西部 1300元/千瓦。以河流为单元的给予奖励资金不得超过总投资(生态改造费用纳入改造总投资)的50%。
使用专项资金对煤层气(煤矿瓦斯)、页岩气、致密气等非常规天然气开采利用给予奖补,按照“多增多补”的原则分配。非常规天然气开采利用奖补资金采取先预拨、后清算的方式。
财政部会同有关主管部门对专项资金开展全过程绩效管理,强化绩效目标管理,组织开展绩效评价,加强评价结果应用。《暂行办法》强调,任何单位或个人不得截留、挪用专项资金。构成犯罪的,依法追究刑事责任。
本办法自2020年7月1日起施行。财政部印发的《可再生能源发展专项资金管理暂行办法》(财建〔2015〕887 号)、《关于<可再生能源发展专项资金管理暂行办法>的补充通知》(财建〔2019〕298 号)同时废止。

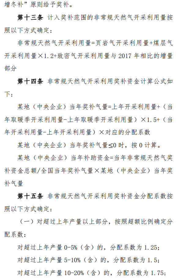
以下为《清洁能源发展专项资金管理暂行办法》全文:







