为做好能源技术创新“十四五”规划及配套方案的支撑课题研究,根据国家能源局有关规定,从即日起开展研究课题承担单位公开征集工作。现将有关事项通知如下:
一、申报要求
1.课题申报单位应为中华人民共和国境内(港澳台除外)的大专院校、科研院所、大型企业、行业协会、社会团体等经审查符合投标资格的单位。
2.课题申报单位必须具有完成课题项目所必备的人才资源和物质条件,具有较强的专业研究能力和承担政府机关课题研究的经验和基础。
3.课题申报单位应提供既往业绩、研究人员素质和技术能力等方面的证明材料。
4.课题申报单位曾参与过能源领域相关课题研究,且其研究成果质量较高、信誉良好。
5.课题申报单位在以往参加科技司课题研究中,因申报单位的原因存在评审未通过、延期等现象的,不得参与本次申报。
6.课题负责人应该是课题申报单位全职工作人员或外聘工作人员,是课题项目实施全过程的真正组织者和指导者,并担负实质性研究工作,对课题项目具有持续跟踪研究的能力。
7.课题研究成果要求对行业创新发展、政策制定有借鉴和指导价值。研究成果要求具有一定原创性,不得侵犯任何第三方的知识产权和其他权力,符合国家有关保密规定和有关行业政策。
二、申报时间和方式
1.申报时间:2020年2月25日至3月15日,请选择可在3月15日前送达的方式(以邮戳和电子邮件日期为准),逾期恕不受理。
2.申报方式:申报研究课题的单位需如实填写《研究课题申报书》(见附件1),提出研究思路、研究内容、研究方法、工作进度安排、研究成果转化目标及转化形式。申报书内容应符合附件2有关要求,不符合要求的将视为无效申报。
3.申报材料寄送:申请书一式三份加盖申报单位公章后,在申报截止时间前邮寄至国家能源局科技司,并发送电子邮件。申报材料寄出或发邮件后,及时与联系人确认。邮寄地址和联系方式详见附件2。
三、其他事项
1.课题应在合同期规定时限内完成结题评审。
2.我局将组织专家对投标单位进行评审,并于3月下旬左右通知入选单位,未能入选者不再另行通知。
3.课题研究经费由财政预算内资金资助,研究成果知识产权归国家能源局所有。
4.联系方式:59303783,59303782
附件: 1.研究课题申报书
国家能源局科技司
2020年2月25日
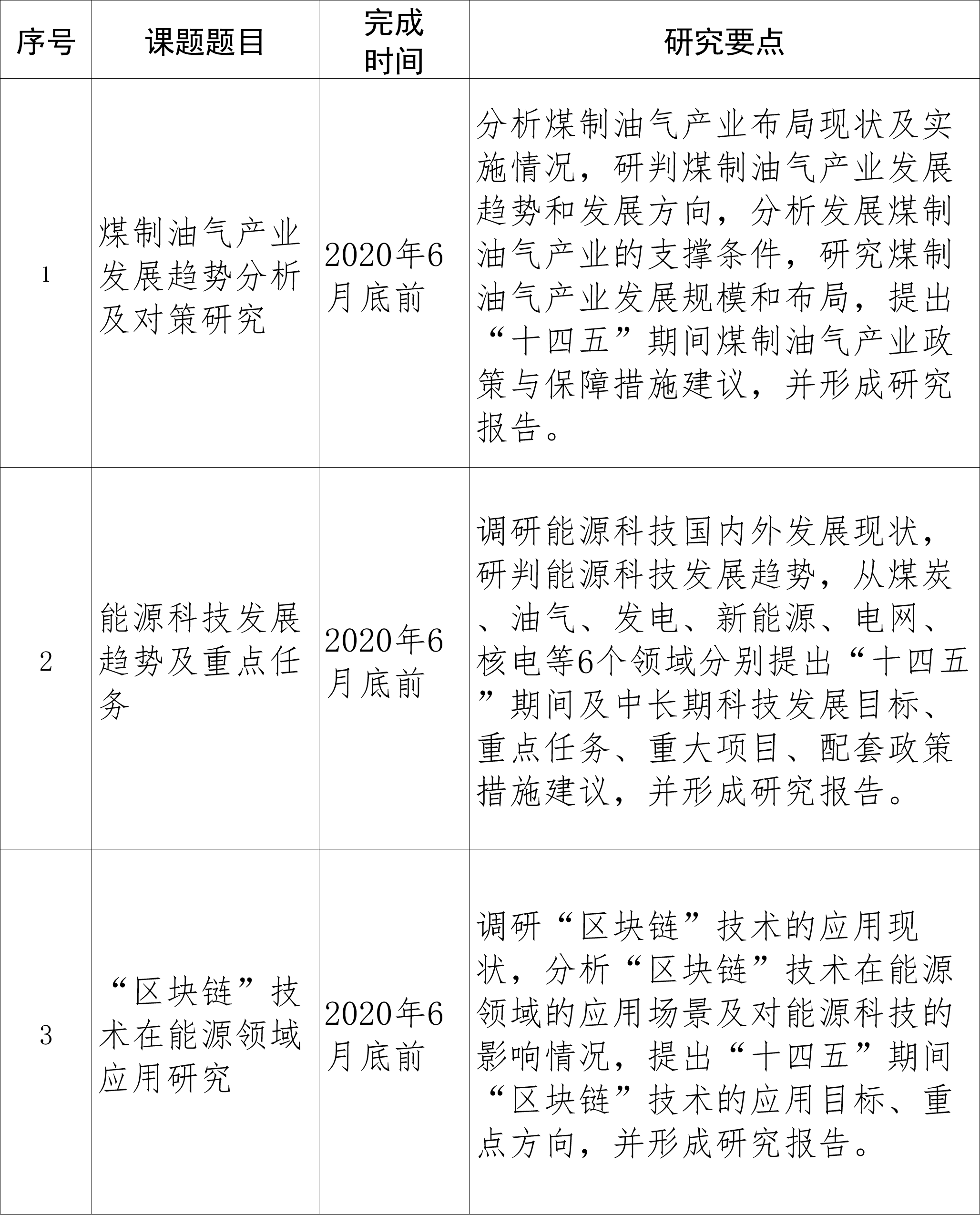
附件2:能源技术创新“十四五”规划及配套方案的支撑课题题目及有关要求
