作为同样都是利用太阳能进行发电的可再生能源技术,光伏发电无疑是最经常用来与太阳能光热电做比较的新型发电技术。我们认为,光伏发电主要应用于分布式发电,而光热发电则较多用作集中式发电。因此两者长期来看是互补关系。
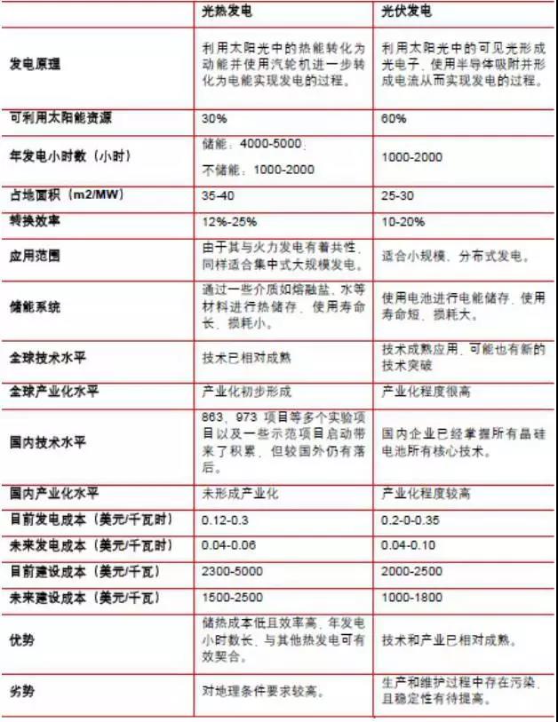
光热发电与传统发电方式及现有电网能够更好契合。如前所述,太阳能光热发电是将光能转变为热能,然后再通过传统的热力循环做功发电的技术。而光伏发电是由光子使电子跃迁,形成电位差,光能直接就转变为电能。因此,光伏发电产生的是直流电,而太阳能光热发电产生的是和传统的火电一样的交流电,与传统发电方式和现有电网的匹配性更好,可直接上网。
二者对比

储能方式使光热发电具备调峰的功能。而两者之间最为重要的差别,则在于各自在能量储存方式上的差异。而储能对于弥补太阳能发电的间歇性,以及对电网的调峰能力,具有着非常重要的意义。由于光伏发电是由光能直接转换为电能,因此其多余的能量只能采用电池储存,其技术难度和造价远比太阳能光热发电中,仅需储热要大得多。因此,易于对多余的能量进行储存,以实现连续稳定的发电和调峰发电,是太阳能热发电相对于光伏发电的一个最为重要和明显的优势。
不同分工
工程特性也决定了光伏与光热的不同分工。在工程技术和安装上,光伏发电的全部光电转化都已经被完整地包含在一个模块当中,功能独立,因此非常适合分散式发电。而光伏发电的集中式发电,也是基于对数目众多的太阳能电池模块的叠加效应,是对单块电池的拼装和连接。一旦电池出厂,就已经是功能独立的运行单元,后期的现场安装和维护都相对简单。所以产业的重点在于对单片的太阳能电池的制造技术的开发上。
而太阳热发电技术,除了斯特林(碟式)本身因为有类似于光伏的模块化的特点以外,其它三种光热方式缺乏用作分布式小型发电的优势,而更适合于大型的集中式发电,其经济性也只有在大规模的集中发电中才能够体现出来。在太阳能热发电技术中,虽然所使用的材料都只是一般的常规材料,诸如玻璃和钢材,但系统集成更具工程性,现场安装和施工都相对复杂,并且对于整个项目的成功至关重要。如镜场的支架、乃至调试等,甚至是经验也起着非常关键的作用。
商业化过程中两者存在资源上的竞争,光热发电由于与电网和传统热电契合较好,短期将更易胜出。虽然,从长远与积极的角度来看,光热发电与光伏发电都是人类对太阳能的有效利用方式,是解决未来人类能源危机行之有效的办法。两者也是基于各自的发电特点,在发电方式上可以进行有益的补充和共同发展的关系。然而,从商业运作的角度上来讲,两者同样依靠太阳能发电、在资源要求上的类似性,造成短期内两者之间的被比较与相互竞争关系不可避免。