太阳能热发电技术含有三个领域的内容,一类是聚光型太阳能热发电技术;二类是非聚光型热发电技术;三类是与高新科技材料组合的热发电技术。现在聚光型热发电技术已日益成熟,步入成长发展的快车道,一路欢歌,而太阳能非聚光热发电技术和新材料太阳能热发电技术也显示巨大独特优势,正蓄势待发。
太阳能热发电技术的特点在于通过光热的转换、集中和储存,利用常规的发电技术,将太阳的辐射能转换为电能。这一电能是常规发电机发出的电力,因此输出电压高、输送距离远,适用于大规模发电。在太阳能量的转换过程中,利用的是钢材、水泥、机械设备等常规材料及设备,特别适合像我国这样的以机械制造为主的大国发展,从而得到长期廉价、无污染的电能。正因为具有其他能源难以替代的优势,太阳能热发电在未来世界能源结构中,尤其是在未来我国能源结构中,将会占据一个极为重要的位置。
太阳能热发电主要用于贫瘠或荒漠化土地上大规模的并网发电。太阳能热发电输出电力平稳,吻合电力负荷曲线,具有非常强的与现有火电站及电网系统的相容性优势;生产过程中能耗与污染少,对环境的负面影响很小;年均发电效率比光伏发电高;大规模运行成本低。但一次性建设投资大、维护成本高以及水源问题都是必须面对的难题。
太阳能热发电在国外已具一定规模,太阳能热发电正成为世界范围内可再生能源领域的投资新热点,目前太阳能热发电站遍布美国、西班牙、德国、法国、阿联酋、印度、埃及、摩洛哥、阿尔及利亚、澳大利亚等国家。
随着我国科技部有关太阳能热发电“863项目”、“973项目”的实施,亚洲首座兆瓦级塔式太阳能热发电示范电站在北京延庆开始兴建。2010年国内首个50MW级鄂尔多斯太阳能热发电项目高调开闸,从幕后走到前台,拉开了与光伏发电同台相争的帷幕。

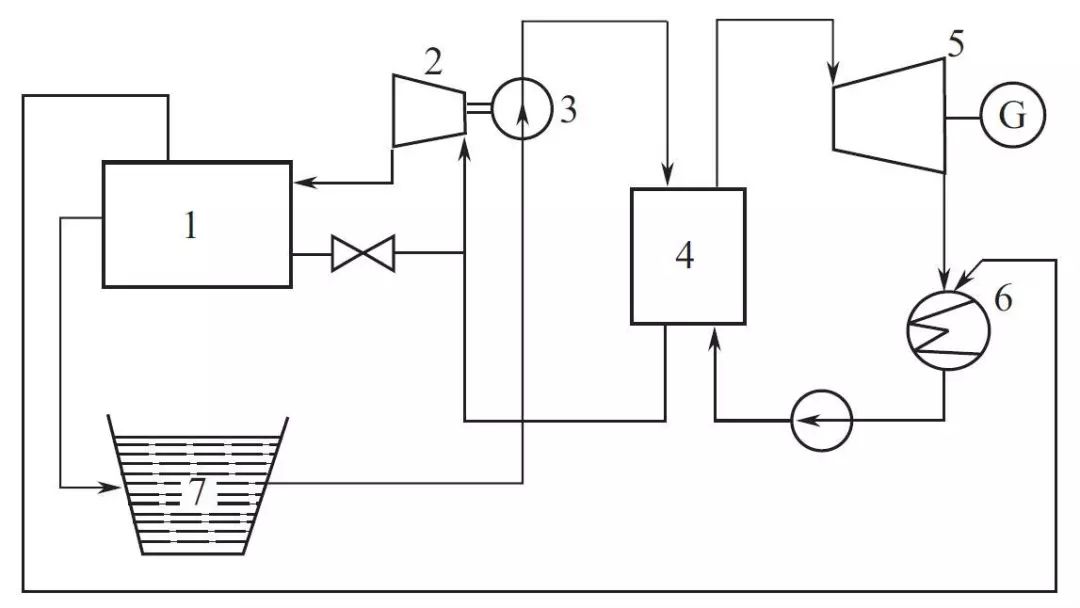
图:太阳能光热发电与光伏发电集成发电
虽然短期内,太阳能热发电难以挑战光伏发电的地位,但以内蒙古50MW太阳能热发电项目为契机,随着技术创新步伐加快,在国家政策支持下,我国太阳能热发电将有可能成为下一个新能源投资的蓝海。
太阳能热发电是将太阳辐射经热能转换为电能的能量转换方式,其中热发电部分与常规热力发电工厂相同或相近,属广泛应用的常规设备,而提高太阳辐射的能流密度,并将其转换为不同温度的热能的部分,如聚光、跟踪、热能接收、转换和储存,是太阳能热利用的专有技术。
目前,太阳能热动力发电采用4种聚光集热技术:

图:太阳能热动力发电采用的4种聚光集热技术原理示意
太阳能热发电系统储热装置中储热材料的分类:

图:储热材料分类
各类太阳能热发电技术
1 塔式太阳能热发电
2 碟式太阳能热发电

图: 碟式太阳能热发电系统的结构

图: 碟式太阳能热发电系统工作原理
3 槽式技术和线性菲涅尔式技术
▼ 几类槽式和线性菲涅尔式电站相关的聚光器



图:抛物槽式电站原理

图:线性菲涅尔式太阳能热发电示意
4 太阳烟囱发电技术

图:高1000m、直径为170m 的太阳烟囱发电站示意
5 太阳池热发电和海水温差发电

图:1—工质分离水箱;2—水轮机;3—盐水泵;4—蒸发器;5—汽轮发电机组;6—凝汽器;7—太阳池(监控系统)

图:太阳池热发电站系统原理

图:海洋温差能发电原理

《太阳能热发电技术》特色:
1.《太阳能热发电技术》第二版,全面补充了太阳能热利用及热发电方面的技术,包括聚光集热、聚光器进展、第四代吸热器、二次聚光塔式系统、太阳能热声发电、我国槽式热发电进展、多能互补系统,热声发电、镜场设计,半导体热电材料,热发电站,热发电案例等。内容新,可参考性强。
2.本书由我国知名院士张耀明领衔编著,本书上版为“十二五国家重点图书”。
3.阐述了几乎所有的太阳能热发电技术,内容非常全面,对开拓视野有较好的作用。该书技术全面,也可作为能源利用方面的教材和选修教材。
作者简介
张耀明,中国工程院化工、冶金与材料工程学部院士。现任南京市科协主席、东南大学中材天成太阳能联合研究中心主任、南京中材天成新能源有限公司董事长等职。获得国家发明二等奖和科技进步等奖6项。为我国非通信光纤和特种玻纤领域培养了一批的中青年技术骨干,是该领域的一名开拓者和技术奠基人。
近些年来,张耀明院士的研究领域拓宽到太阳能采光、太阳热发电、太阳能跟踪聚光光伏发电技术领域,主持承担了国家自然科学基金、科技部科研院所专项、江苏省高技术研究等一系列科研项目,并不断取得突破。张耀明院士带领团队率先建成国内首座70kW太阳能热发电示范工程,研制成功高性价比的聚光光伏发电技术。围绕太阳能的利用先后申请国家专利60余项,申请美国专利6项。2004年被评为“江苏省首届十大杰出专利发明人”,2005年获中国首届“发明创业奖”和“当代发明家”称号。
前言
《太阳能热发电技术》第一版出版之时,国内只有北京延庆太阳能热电站一枝独秀,处于试验运行、收集整理数据阶段。但仅仅几年时间,中国的太阳能热产业已经走过探索、缓步前行的小路,来到成长通道。在2019年3月9日“两会”期间,全国人大代表热议政府工作报告时指出,我国已经成为“世界太阳能等可再生能源发展的风向标”。重要标志是一座又一座的太阳能热发电站已在沙漠、高原竞相建立。我国东部米粮仓、西部能源谷的美景已初露端倪,而太阳能热发电技术对社会和经济的深刻影响还将继续展现。
美国能源总署统计,世界上一切生产和生活活动(工业、交通、建筑、农业、环境保护)相关的能量,70%以上是以热能的形式出现,热能的作用举足轻重。
热力学定律不仅适用于蒸汽机,也适用于世界万物直至宇宙。这个理论非常简单而且普适,以致爱因斯坦断言它可能“永远不会被推翻”。
热力发电是人类获得电能的重要形式,两个世纪以来,人们对热力发电积累了丰富的经验技术和系统理论。有关技术和理论适用于各类形式的能源,随着燃煤、油气、核能的枯竭和对环境的长远影响,人们已经将更多目光转向没有污染、取之不尽的太阳能,转向人类最早熟悉、最先利用的太阳热能。
以太阳能为代表的可再生能源是真正的绿色清洁能源,而现在的一些热门新能源(包括原子裂变、地热),虽然增速有所降低,但仍在不断增加大气的温室效应,增加了其他形式的污染和安全担忧以及消除隐患和恢复生态的巨大投资。这些能源只能是人类能源向太阳能时代过渡时期的参与者,只能是太阳能光热、光伏发电技术的合作者和参与者。
太阳能热是最有可能替代常规、实现大功率发电的能源,获取太阳能不需毁山开矿,也没有破坏生态的“三废”物质,是最符合“绿水青山就是金山银山”“建设美丽中国”的理念。符合国家对世界减少CO2排放,为降低地球温室效应作出贡献的庄严承诺。
太阳能热发电技术正在呈现群芳争艳的局面,除现在已经成为热点的塔式、槽式、线性菲涅尔式聚光太阳能热发电形式外,各类微型太阳能热发电、太阳能热声发电、太阳池热发电、太阳温室及太阳烟囱自热发电,以海洋为大集热器的太阳能植物、菌藻类的热发电,太阳能海水温差发电等中低温发电技术有的已初露锋芒,有的蓄势待发,我国科技人员也开始了在太空、在月球上建立太阳能发电站的设想。这些技术都极有可能颠覆现有的技术模式,改变现有的能源结构。
太阳能热发电后部工艺蒸汽还有能与其他发电技术良好融合的优势,预计太阳能热发电技术和现有的互补应用在近期会水到渠成得到快速发展,成为向太阳能热发电发展的快捷、便利形式。
我们在再版中适当增加了部分内容。由于新的成果不断涌现,令人目不暇接,我们的介绍可能有所不全,敬请谅解。
太阳能热发电受惠于材料革命和信息革命的成果,冶炼技术、纳米技术、新型机械加工技术、人工智能技术都给予其巨大推动。
太阳能热发电,不仅是单纯利用太阳能替代现有常规能源的发电技术,而是可以同步涉及工业和民用采暖、制冷、海水淡化、城市污水处理、储能、绿色节能技术、大地域的土壤和气候改良等诸多领域。面对太阳能热技术重大突破、重大发展的前景,希望有志从事研究的年轻科技人员勇于探索,努力获得自主知识产权,同时跟踪太阳能发电产业的发展,观察产业对经济、社会生态全方位的影响,对我国建立无碳、低碳的能源经济体系,提供有建设性的指导意见。为我国在21世纪人类迈向太阳能为代表的可再生能源的征程中走在世界前列,为联合国环境规划署称谓的“世界最大的产业之一和最普遍应用的能源之一”的太阳能发电作出贡献。
编著者
2019年5月
目录:
第1篇太阳能时代和太阳能热发电
1能源和能源危机002
1.1能源的发展002
1.1.1火的应用002
1.1.2煤炭时代003
1.1.3油气开发003
1.2石油能源的危机004
1.2.1石油的重要性004
1.2.2石油的紧缺005
1.3能源消费对环境的破坏006
1.3.1地球环境的演变006
1.3.2人类对地球环境的依存007
1.3.3大气温室效应增强可能导致的后果010
1.3.4臭氧层破坏010
1.3.5酸雨011
1.3.6热污染012
1.3.7生物多样性锐减013
1.3.8大气污染引起的健康危害014
1.3.9能源开发和运输过程所致的环境效应014
1.3.10能源使用的“误区”——现代高能农业016
1.3.11废弃物泛滥成灾017
1.3.12水资源短缺017
1.3.13太多的人口——68亿人的地球019
1.4能源危机与中国发展019
1.4.1中国人口019
1.4.2水资源020
1.4.3土地退化021
1.4.4中国酸雨状况021
1.4.5无处可扔的城市022
1.4.6物种减少023
1.4.7可持续发展重大阻力023
1.5中国采用新能源的紧迫性026
2重归太阳能028
2.1太阳能的基本知识028
2.1.1太阳辐照028
2.1.2日地关系031
2.2生物质能032
2.2.1生物质能状况032
2.2.2制约生物质能应用的因素033
2.3风能034
2.3.1风能状况034
2.3.2制约风能应用的因素035
2.4水能036
2.4.1水能状况036
2.4.2制约水能应用的因素036
2.5海洋能037
2.5.1海洋能状况037
2.5.2制约海洋能应用的因素038
2.6地热能038
2.6.1地热能状况038
2.6.2制约地热能应用的因素039
2.7天然气水合物040
2.7.1天然气水合物状况041
2.7.2制约天然气水合物应用的因素041
2.8核能043
2.8.1核能状况043
2.8.2制约核能应用的因素044
2.8.3轻核聚变046
2.9生态灾难047
2.9.1三峡工程的生态影响049
2.9.2汶川地震发生的可能原因049
2.10重归太阳能050
2.10.1美国太阳能计划052
2.10.2太阳能聚热发电技术053
3太阳能热利用:太阳能热利用在未来能源中的地位054
3.1太阳能热利用简史054
3.2我国太阳能资源058
3.3太阳能热利用技术060
3.3.1太阳能温室的结构类型060
3.3.2太阳灶概述062
3.4太阳能干燥概述065
3.5太阳能海水淡化066
3.6太阳能建筑理念068
3.7太阳能空调的意义069
3.8太阳能热水器070
3.9太阳能光伏发电和太阳能热发电技术比较071
3.10我国对太阳能热发电技术的发展规划074
3.11太阳能热发电在未来能源结构中的地位076
第2篇太阳能热发电专有技术
4聚光集热与聚光器080
4.1聚光集热080
4.1.1聚光集热概念080
4.1.2聚光作用083
4.1.3聚光反射材料083
4.1.4聚光集热温度086
4.1.5太阳能热发电常用的聚光集热技术087
4.2聚光器088
4.2.1聚光器的演化088
4.2.2几类反射镜090
4.2.3CPC聚光器091
4.2.4聚光器种类092
4.2.5透射式聚光器093
4.2.6聚光器的现状094
4.2.7定日镜095
4.2.8槽式反射镜096
4.2.9面聚光式聚光器101
4.2.10线聚光式聚光器102
4.2.11聚光集热器的发展方向103
5日照跟踪技术106
5.1日照跟踪技术的意义106
5.2太阳能自动跟踪装置108
5.2.1对控制系统的要求108
5.2.2太阳位置的计算108
5.2.3太阳跟踪装置109
5.2.4跟踪控制模式112
5.2.5开环、闭环、混合控制方式114
5.2.6影响聚光跟踪的因素117
5.3跟踪装置部分部件118
5.3.1传感器118
5.3.2光电传感器阵列布置118
5.3.3步进电机120
5.3.4减速器121
5.3.5谐波齿轮减速器121
5.3.6跟踪系统在工作过程中的损耗122
5.4别具一格的跟踪方式123
6接收器(太阳锅炉)125
6.1接收器的概念125
6.2太阳光谱选择性吸收薄膜126
6.2.1太阳光谱选择性吸收薄膜的发展历史126
6.2.2光谱选择性吸收薄膜基本原理127
6.2.3选择性吸收涂层的概念和组成128
6.2.4选择性吸收涂层的基本构造129
6.3选择性吸收涂层的分类和性能129
6.3.1选择性吸收涂层的分类129
6.3.2中高温选择性吸收涂层的性能130
6.4有关平板接收器133
6.4.1平板型太阳能集热器概述133
6.4.2索绪尔热箱134
6.4.3吸热板和真空管集热器135
6.4.4真空管用硼硅玻璃3.3 141
6.5直通式金属-玻璃真空集热管142
6.5.1真空集热管的特性142
6.5.2真空集热管的制造工艺及发展方向144
6.6热管式真空管集热器145
6.6.1热管的工作原理145
6.6.2中高温热管的制造工艺147
6.7中高温接收器148
6.7.1中高温接收器概述148
6.7.2接收器系统149
6.7.3管状集热接收器151
6.7.4圆柱接收器153
6.7.5直接照射太阳能接收器153
6.7.6管式和多孔体结构157
7太阳能热储存技术160
7.1热储存的意义160
7.1.1储热的作用与类型160
7.1.2储热与太阳能热发电站的设计165
7.2储热材料分类167
7.3显热储热材料168
7.3.1显热储热材料的性能要求168
7.3.2气体显热储热材料169
7.3.3液体显热储热材料169
7.3.4固体显热储热材料171
7.3.5两种介质储热172
7.4相变储热材料176
7.4.1相变储热材料性能176
7.4.2几类相变储热材料177
7.4.3无机盐相变材料178
7.4.4金属与合金相变储热材料180
7.5太阳能化学反应储存181
7.5.1太阳能化学反应储存概述181
7.5.2几类具有潜力的化学储热反应183
7.6太阳能热制氢185
7.6.1太阳能热制氢的意义185
7.6.2直接加热法制氢186
7.6.3热化学法制氢187
7.7跨季节储热太阳能集中供热系统(CSHPSS)188
7.7.1CSHPSS原理188
7.7.2太阳能热的地下储存189
7.8储热系统190
7.8.1储热装置技术190
7.8.2对储热容器的要求191
7.8.3储热装置的发展192
7.8.4储热罐193
7.8.5单罐储热和双罐储热194
7.8.6储热罐示例198
7.9热交换200
7.10热传输202
第3篇各类太阳能热发电技术
8塔式太阳能热发电206
8.1塔式太阳能热发电技术概述206
8.1.1历史与现状206
8.1.2塔式太阳能热电站系统207
8.1.3塔式太阳能热发电站的特点208
8.2塔和塔式电站工作原理209
8.2.1塔功能概述209
8.2.2太阳能接收器210
8.2.3塔式太阳能热发电站的储热210
8.2.4塔顶接收器热过程的应用211
8.2.5塔式电站工作原理212
8.3跟踪系统216
8.3.1跟踪方法216
8.3.2跟踪控制系统218
8.3.3定日镜误差222
8.3.4塔式太阳能技术的未来与定日镜的发展223
8.4定日镜场224
8.4.1定日镜场的设计要求224
8.4.2设计思考225
8.4.3有关系数228
8.4.4镜场设计228
8.4.5系统性能的综合分析230
8.4.6定日镜场布置231
8.5塔式太阳能热发电系统的运行和控制236
8.5.1概述236
8.5.2定日镜运行控制237
8.5.3跟踪控制系统基本情况238
8.5.4电站监控系统239
8.5.5流量控制示例240
8.6国内塔式电站的研制进展240
8.6.170kW塔式太阳能热发电系统240
8.6.2基本原理与总体思路241
8.6.3亚洲首座兆瓦级太阳能塔式热发电项目——北京延庆塔式电站246
8.7新型反射塔底式接收器248
9碟式/斯特林太阳能热发电252
9.1碟式太阳能热发电简介252
9.2装置与系统254
9.3碟式发电系统的旋转抛物面聚光器257
9.3.1旋转抛物面的聚光257
9.3.2聚光装置结构257
9.3.3碟式太阳能聚光器跟踪系统259
9.4接收器261
9.4.1接收器类型261
9.4.2热管式真空集热管在碟式太阳能热发电系统中的应用262
9.5太阳能斯特林发动机266
9.5.1斯特林发动机概述266
9.5.2斯特林热机工作原理267
9.5.3斯特林热机在太阳能发电中的应用269
9.5.4斯特林发动机的有关技术和部件271
9.6太阳能热声发电275
9.7太阳坑277
9.8空间站太阳能热发电278
9.8.1空间站太阳能热发电的优势278
9.8.2空间太阳能热发电系统的热机循环280
9.8.3空间电站系统部件技术发展282
10槽式太阳能热发电/线性菲涅尔式太阳能热发电285
10.1槽式和线性菲涅尔式电站简介285
10.1.1槽式技术和线性菲涅尔式技术发展历程285
10.1.2槽式聚光集热器的集热效率287
10.2槽式太阳能热发电系统中的聚光集热器288
10.2.1集热管288
10.2.2聚光器291
10.2.3跟踪机构294
10.3聚光集热器阵列295
10.3.1槽式电站原理295
10.3.2镜场设计296
10.4聚光器集热工质298
10.4.1可以选用的集热工质298
10.4.2DSG技术300
10.5槽式电站的储热308
10.5.1两种储热系统308
10.5.2双罐储热运行模式309
10.5.3储热形式及储热介质选择310
10.5.4储热系统设备312
10.5.5槽式太阳能热发电站315
10.6线性菲涅尔反射式太阳能热电站316
10.6.1聚光系统316
10.6.2镜场布置320
10.6.3发展及应用前景322
10.6.4菲涅尔曲面透镜的应用323
10.7塔式系统与槽式系统比较325
10.7.1两种技术的优缺点325
10.7.2两种技术的效率和环境影响326
10.7.3对我国槽式和塔式发电技术的一些思考327
10.8一种超低温太阳能发电技术329
11太阳能热气流发电/太阳能半导体温差发电334
11.1概述334
11.1.1太阳烟囱发电技术的发展过程334
11.1.2太阳烟囱发电技术的优点335
11.2太阳烟囱发电原理和进展336
11.2.1原理336
11.2.2太阳烟囱技术337
11.2.3进展340
11.3太阳烟囱发电新技术341
11.3.1强热发电技术341
11.3.2浮动烟囱太阳能热风发电341
11.3.3斜坡太阳烟囱发电341
11.3.4太阳烟囱发电技术在建筑中的应用342
11.4太阳烟囱发电展望344
11.4.1太阳烟囱的生态环境优势344
11.4.2太阳烟囱与超高建筑345
11.4.3太阳烟囱与天篷式建筑346
11.5其他太阳能热发电技术简介347
11.5.1碱金属热电转换348
11.5.2磁流体发电348
11.5.3热离子发电350
11.5.4半导体温差发电351
12太阳池热发电和海水温差发电358
12.1太阳池热发电技术简史358
12.2太阳池热电站系统359
12.2.1电站系统组成359
12.2.2太阳池工作原理360
12.3太阳池系统稳定运行的影响因素361
12.4太阳池储热能力和效率362
12.5太阳池的维护363
12.6太阳池热发电技术的展望364
12.7海水温差发电技术概述365
12.8海水温差发电技术原理366
12.8.1循环方式366
12.8.2设备368
12.8.3主要技术369
12.8.4组合利用370
12.8.5海水温差能与海洋波浪能结合的技术370
12.9海水温差发电技术特点371
12.10海水温差技术应用前景372
12.11太阳能热水力发电373
12.12太阳能热土壤温差发电373
12.12.1太阳能-土壤源热泵系统(SESHPS)373
12.12.2有机朗肯循环374
第4篇太阳能热发电技术的发展趋势
13太阳能热发电技术的集成整合及未来378
13.1当前太阳能热发电技术的特点及现状和面临的问题378
13.1.1太阳能热发电技术的特点及类型与技术的比较378
13.1.2单纯太阳能热发电技术现状及面临的问题379
13.1.3降低太阳能热发电成本的途径381
13.2聚焦太阳能热发电(CSP)技术的发展385
13.2.1发展趋势385
13.2.2当前发展目标386
13.2.3中国太阳能热发电技术的发展目标388
13.3太阳能互补发电系统390
13.3.1太阳能互补发电系统的概念390
13.3.2互补系统的形式391
13.3.3太阳能-燃气-蒸汽整体联合循环系统392
13.4太阳能热的应用395
13.4.1太阳热动力水泵、海水淡化395
13.4.2太阳能热与火力发电耦合397
13.4.3一种太阳能加热站集中供暖系统400
13.4.4线性菲涅尔式太阳能热联合循环发电401
13.5太阳能热化学复合系统402
13.5.1太阳能天然气重整发电402
13.5.2太阳能双工质联合循环发电405
13.5.3太阳能与其他几类能源的集成407
13.6太空太阳能发电410
13.6.1太阳塔、太阳碟与太阳盘410
13.6.2月球太阳能电站411
13.6.3地球太阳能电力网络413