4月10日,国家能源局综合司发布关于征求《关于推进风电、光伏发电无补贴平价上网项目建设的工作方案(征求意见稿)》意见的函。
全文如下:
国家能源局综合司关于征求《关于推进风电、光伏发电无补贴平价上网项目建设的工作方案(征求意见稿)》意见的函
各省(自治区、直辖市)、新疆生产建设兵团发展改革委(能源局)、经信委(工信委、工信厅),国家能源局各派出监管机构,国网公司、南网公司、内蒙古电力公司,华能、大唐、华电、国能投、国电投、华润、三峡集团公司、国家开发投资公司、中核、中广核,电规总院、水电总院,中国风能协会、中国光伏行业协会、国家可再生能源中心:
为按照《关于积极推进风电、光伏发电无补贴平价上网有关工作的通知》做好风电、光伏发电无补贴平价上网项目建设工作,我们组织研究起草了《关于推进风电、光伏发电无补贴平价上网项目建设的工作方案(征求意见稿)》。请你单位研提意见并于4月23日前反馈我局(新能源司)。
附件:关于推进风电、光伏发电无补贴平价上网项目建设的工作方案(征求意见稿)
为组织好风电、光伏发电无补贴平价上网项目建设,确保有关支持政策落实到位,现对《国家发展改革委 国家能源局关于积极推进风电、光伏发电无补贴平价上网有关工作的通知》(发改能源〔2019〕19号)提出以下工作方案。
一、优先建设平价上网项目。各省(区、市)发展改革委(能源局)按照《国家发展改革委 国家能源局关于积极推进风电、光伏发电无补贴平价上网有关工作的通知》(发改能源〔2019〕19号)要求,研究论证本地区建设平价上网等无补贴风电和光伏发电项目(含低价上网项目、分布式市场化交易项目,以下同)的条件,在组织电网企业论证并落实拟新建平价上网项目电力送出和消纳条件基础上,先行确定一批2019年度可开工建设的平价上网风电、光伏发电项目。
二、严格落实平价上网项目的电力送出和消纳条件。各省(区、市)能源主管部门要以能源电力发展规划为指导,根据电力系统实际严格核实合理规模,消纳空间优先用于支持平价上网项目,督促各省级电网企业为平价上网项目接入电力系统做好配合服务,确保平价上网项目顺利消纳。国家电网公司、南方电网公司要指导督促下属省级电网企业配合所在省(区、市)能源主管部门落实平价上网项目电力送出和消纳工作。鼓励2018年或以前年度已核准(备案)或已配置的陆上风电、光伏发电项目自愿转为平价上网项目。如项目单位承诺自愿转为平价上网项目,电网企业按最优先级别配置消纳能力;2019年度新建平价上网项目按第二优先级别配置消纳能力;在保障平价上网项目消纳能力配置后,再考虑需国家补贴的项目的电力送出和消纳需求。
三、梳理已核准(备案)未并网存量项目。各省(区、市)发展改革委(能源局)要对已核准(备案)在建风电和光伏发电项目进行梳理,建立项目信息管理台账,分类指导建设。已核准(备案)两年但未开工建设也未申请延期,或已经申请延期但是延长期限内仍未开工建设的风电和光伏发电项目,无论企业是否承诺继续建设,相关核准(备案)文件应按照项目核准(备案)管理规定予以废止。如项目单位希望继续建设,应在项目核准(备案)管理机构同意后,将其作为新增建设项目参与本年度新建项目竞争配置。鼓励各类在建或核准(备案)后未实质性开工风电、光伏发电项目自愿转为平价上网项目。
四、在开展平价上网项目论证和确定2019年度第一批平价上网项目名单之前,各地区暂不组织需国家补贴的风电、光伏发电项目的竞争配置工作。2019年要进一步加大力度推进需补贴风电、光伏发电项目竞争配置,有关要求国家能源局将另行发布。
五、具备建设风电、光伏发电平价上网项目条件的地区,有关省(区、市)发展改革委应于4月25日前报送2019年度第一批风电、光伏发电平价上网项目名单(2018年度有关地区报送的分布式市场化交易中的项目经复核后将列入第一批)。确不具备建设风电、光伏发电平价上网项目条件(或可建规模十分有限)的地区,有关省(区、市)能源主管部门应在5月31日前向国家能源局报送需国家补贴项目竞争配置的办法及工作方案,按国家能源局对有关竞争配置办法及工作方案的论证反馈意见组织开展有关工作。
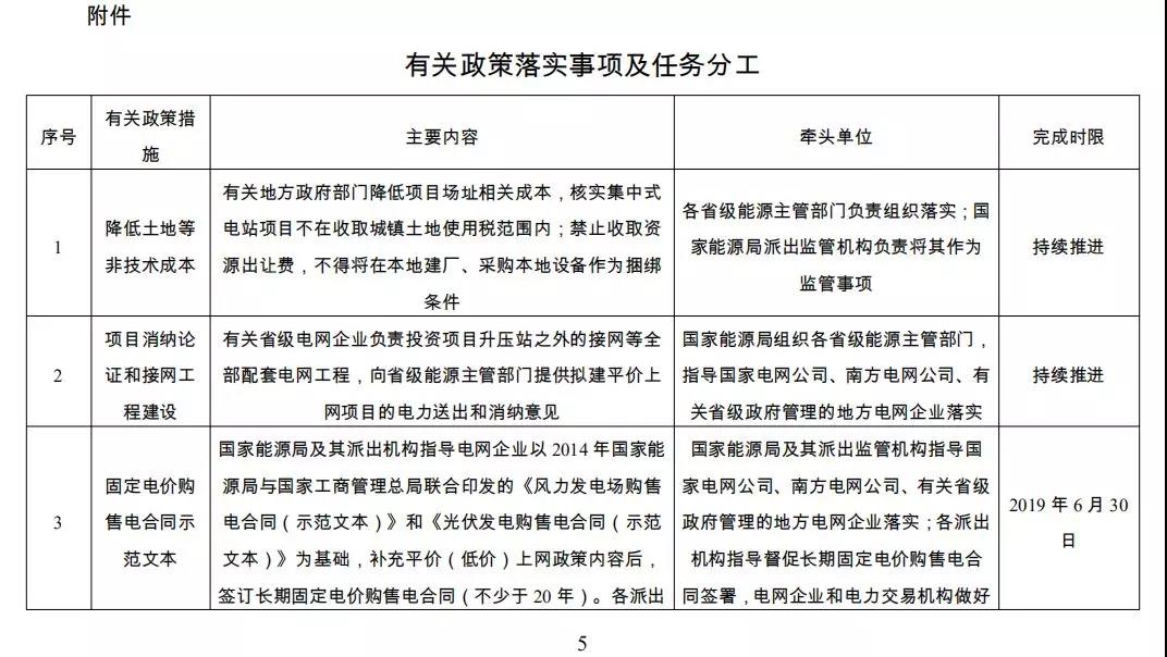
六、协同落实支持风电、光伏发电平价上网政策措施。各省(区、市)发展改革委(能源局)要抓紧组织风电、光伏发电平价上网项目建设工作,会同地方各级政府部门落实降低项土地相关成本有关政策要求。国家电网公司、南方电网公司及有关省级政府管理的地方电网企业做好有关平价上网项目的电力送出和消纳落实工作,规范签订长期固定电价购售电合同(不少于20年)。国家发展改革委、国家能源局将加强对有关平价上网项目政策落实的指导和督促。有关政策落实事项及任务分工见附件。
文件有效期为2020年12月31日止。
国家发展改革委办公厅 国家能源局综合司
2019年4月8日

