
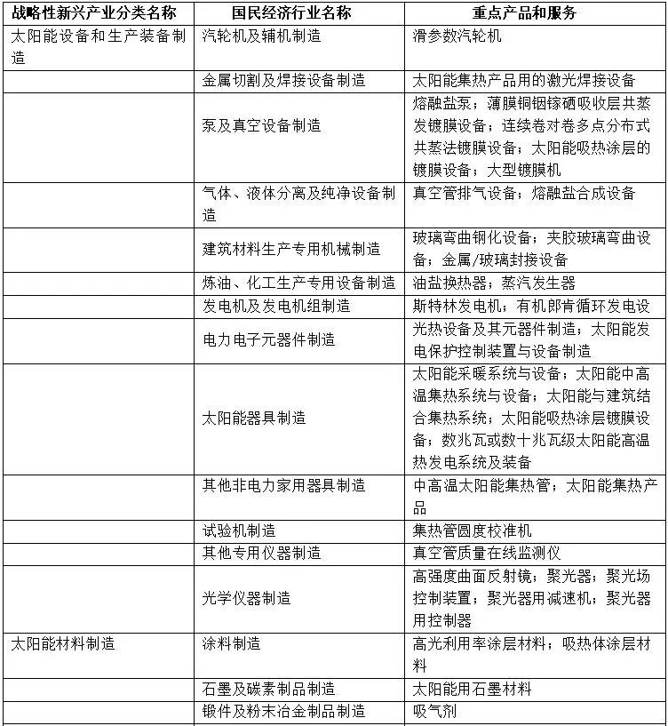
近日,国家统计局公布第23号令——《战略性新兴产业分类(2018)》,太阳能产业被列入其中,该产业下属分类涵盖太阳能设备和生产装备制造、太阳能材料制造、太阳能工程施工及太阳能工程技术服务等具体类目,其中涉及光热发电领域重点产品和服务达50多项(详见下表)。


本分类规定的战略性新兴产业是以重大技术突破和重大发展需求为基础,对经济社会全局和长远发展具有重大引领带动作用,知识技术密集、物质资源消耗少、成长潜力大、综合效益好的产业,包括:新一代信息技术产业、高端装备制造产业、新材料产业、生物产业、新能源汽车产业、新能源产业、节能环保产业、数字创意产业、相关服务业等9大领域。
据了解,本分类以国家战略性新兴产业发展政策为指导,根据《国务院关于加快培育和发展战略性新兴产业的决定》(国发〔2010〕32号),以落实《“十三五”国家战略性新兴产业发展划》为目的,以国家发展改革委发布的《战略性新兴产业重点产品和服务指导目录(2016)》和国家其他相关文件为主线,确定编制的总体思路、框架设计和范围,以确保本分类内容能够涵盖国家战略性新兴产业“十三五”规划的产品和服务。
另悉,本分类已于2018年10月12日通过国家统计局第15次常务会议,并自公布之日起实施
相关附件 :